一例循环LED彩灯电路的工作原理说明
时间:2022-12-12来源:佚名
|
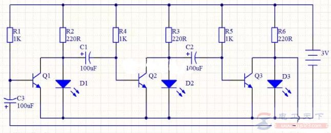
循环LED彩灯电路 电路图如下所示:
本电路实现D1,D2,D3三个LED循环点亮,在实际焊接时,可以将三极管D1,D2,D3分别选择不同颜色的LED。 另外,还可以根据电源的输出能力增加LED的个数,实现一个循环的彩灯作品。 工作原理: 当电源上电后,三极管Q1,Q2,Q3都有导通的条件,这三只三极管都会争先导通。但由于元件上的差异,总会有一只三极管是最慢导通的。那么,当其中一只三极管最先导通后,与之相连的三极管的导通条件被打破,就会起到一系列的连锁反应,这里假设最慢导通的三极管是Q2。 当三极管Q1饱和导通之后,三极管Q1的集电极电压下降到接近0V,发光二极管D1此时是熄灭状态;同时三极管的集电极电压接近0V时,使电解电容C1的左端为0V,由于电容两端电压不能突变的特性,电解电容C1的右端,即三极管Q2的基极电压会出现一个负脉冲,使三极管Q2截止。发光二极管D2被点亮。D2被点亮的过程中,电容C2两端的电压都为VCC,并不会引起三极管Q3基极电位的突变。 |









