过压保护自锁控制电路的组成及优缺点
时间:2022-12-12来源:佚名
|
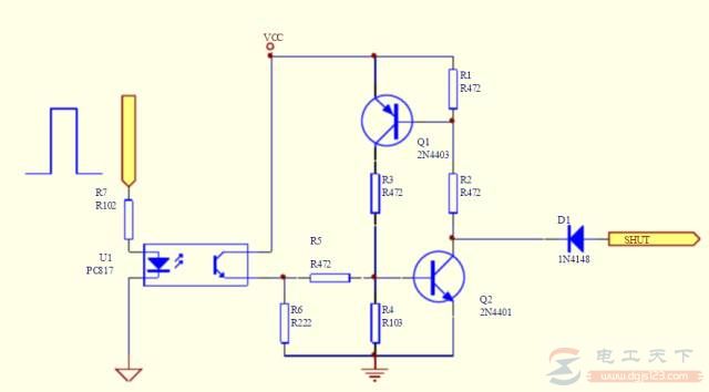
有关过电压保护电路的知识,一例过压保护自锁控制电路,介绍了该过压保护电路的电路组成,以及该电路的工作原理,电路的优点与缺点,有需要的朋友参考下。 过电压保护自锁控制电路1、概述(电路类别及主要功能描述) 在电源系统中,当反馈回路失效时,输出电压不受控,电压升高超出规定范围,此时过高的输出电压有可能造成后续电器设备的损坏。为了解决这一问题,通常在电源中增加过压保护电路。 以下是过压保护的三种方式: 1)钳位型:当反馈失效时,通过过压钳位电路将输出电压钳位在一个定值。 2)间歇保护型:当反馈失效时,通过保护电路使输出电压来回重启,输出电压的最高点为过压保护点。 3)自锁型:当输出电压达到过压保护点时,电路动作,关闭PWM使模块无输出。在排除故障后,重启电源,输出才能正常供电。 2、电路组成(原理图) 下述电路为自锁型控制电路:
3、工作原理分析(主要功能、性能指标及实现原理) 上图中为隔离的自锁型控制电路。当过压保护信号CONTROL端给出一个高电平时,U1中的三极管导通,VCC为整个电路的供电端。Vcc经R5给Q2一个基极电流,Q1导通并进入饱和状态,SHUT端被Q2拉至低电平,PWM关闭电源无输出。Q2同时控制Q1的导通。当 Q2导通时,Q1的基极电流经R2到地,Q1导通,经R3再提供一个基极电流给Q2,维持Q2的导通。Q1及R1、R2、R3构成了Q2的正反馈电路。 4、电路的优缺点 优点:可有效进行自锁保护,整个电路等效于一个可控硅。 缺点:整个电路需要一个固定的Vcc,当PWM电源端无供电时,也需要保证上图中VCC电压的存在。 5、使用注意事项 1)该电路需要有持续的供电自锁才有效。 2)该电路不宜使用在无人值守的电源系统中。 |









