555芯片设计的分段式定时器电路原理分析
时间:2022-12-12来源:佚名
|
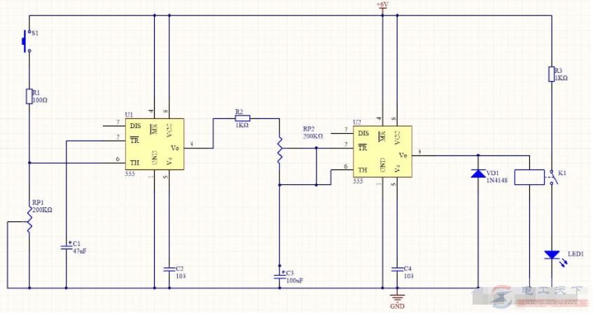
本电路由2只555电路组成,由U1、R1、RP1、C1等组成第一级单稳态定时电路,由U2、R2、RP2、C3等组成第二级单稳态电路,两极电路构成分段定时电路。 555芯片实现的分段式定时器以下是电路原理图:
图1:分段式定时器原理图 电路原理: 当按下S1,持续1、2秒钟,C1充满电荷,U1的第2、6脚为高电平,故U1复位,第3脚输出低电平,通过R2、RP2使U2置位,第3脚输出高电平,继电器K线圈得电吸合,定时时间开始。此后,C1通过RP1放电,当C1两端电压放电至1/3的6V时,U1翻转,第3脚输出高电平,第一阶段时间结束,其时长为T1=1.1xRP1xC1。 然后,第二阶段定时开始,U1第3脚的高电平通过R2、RP2,向C3充电,使得第6脚电位逐渐上升,升至6V的2/3时,U2复位,第3脚输出低电平,继电器K释放,第二阶段定时时间到。该段时长为:T2=1.1x(R2 RP2)xC3. 因此,总时长为:T总=T1 T2。 本电路能够实现用较小的阻容元件实现较长的定时时间。 |






