开关电源短路保护电路原理图及工作原理
时间:2022-12-12来源:佚名
|
有关开关电源短路保护电路原理图,开关电源的输入电路采用电容滤波型整流电路,开关电源短路保护电路的工作原理,采用晶闸管V和限流电阻R1组成的防浪涌电流电路。 开关电源短路保护电路原理图开关电源的输入电路大都采用电容滤波型整流电路,在进线电源合闸瞬间,由于电容器上的初始电压为零,电容器充电瞬间会形成很大的浪涌电流,特别是大功率开关电源,采用容量较大的滤波电容器,使浪涌电流达100A以上。 在电源接通瞬间如此大的浪涌电流,重者往往会导致输入熔断器烧断或合闸开关的触点烧坏,整流桥过流损坏;轻者也会使空气开关合不上闸。 上述现象均会造成开关电源无法正常工作,为此几乎所有的开关电源都设置了防止流涌电流的软启动电路,以保证电源正常而可靠运行。
图1 采用晶闸管V和限流电阻R1组成的防浪涌电流电路 在电源接通瞬间,输入电压经整流桥(D1~D4)和限流电阻R1对电容器C充电,限制浪涌电流。当电容器C充电到约80%额定电压时,逆变器正常工作。 经主变压器辅助绕组产生晶闸管的触发信号,使晶闸管导通并短路限流电阻R1,开关电源处于正常运行状态。开关电源短路保护电路原理图
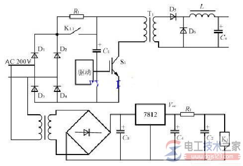
图2 采用继电器K1和限流电阻R1构成的防浪涌电流电路 图2是采用继电器K1和限流电阻R1构成的防浪涌电流电路。 电源接通瞬间,输入电压经整流(D1~D4)和限流电阻R1对滤波电容器C1充电,防止接通瞬间的浪涌电流,同时辅助电源Vcc经电阻R2对并接于继电器K1线包的电容器C2充电,当C2上的电压达到继电器K1的动作电压时,K1动作,其触点K1.1闭合而旁路限流电阻R1,电源进入正常运行状态。 限流的延迟时间取决于时间常数(R2C2),通常选取为0.3~0.5s。为了提高延迟时间的准确性及防止继电器动作抖动。 |








