一例车内气体报警系统中蜂鸣器驱动电路图
时间:2023-01-09来源:佚名
|
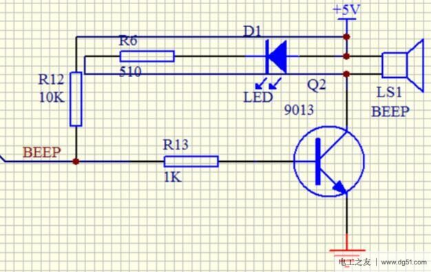
蜂鸣器是一种一体化结构的电子讯响器,采用直流电压供电,主要应用于计算机、打印机、复印机、报警器、电子玩具、汽车电子设备、电话机、定时器等电子产品中作发声器件。 蜂鸣器分为压电式蜂鸣器和电磁式蜂鸣器两种,在车内气体报警系统中蜂鸣器驱动电路如图所示。
图1:车内气体报警系统中蜂鸣器驱动电路 电路原理分析: 电阻R12是单片机一个引脚的上拉电阻,单片机输出电流小故添加,上拉电阻可以增大引脚的电流驱动能力。R13接在三极管的基极和IO口之间,可以保护I0口电压过大防止被烧毁,R6电阻的作用是保护led发光二极管。 三极管9013起到开关作用,其基极的高电平使三极管饱和导通,使得蜂鸣器发出报警声音。而基极低电平使三极管关闭,蜂鸣器就会停止发声。 |








