一例液晶电视的电源电路图
时间:2023-01-13来源:佚名
|
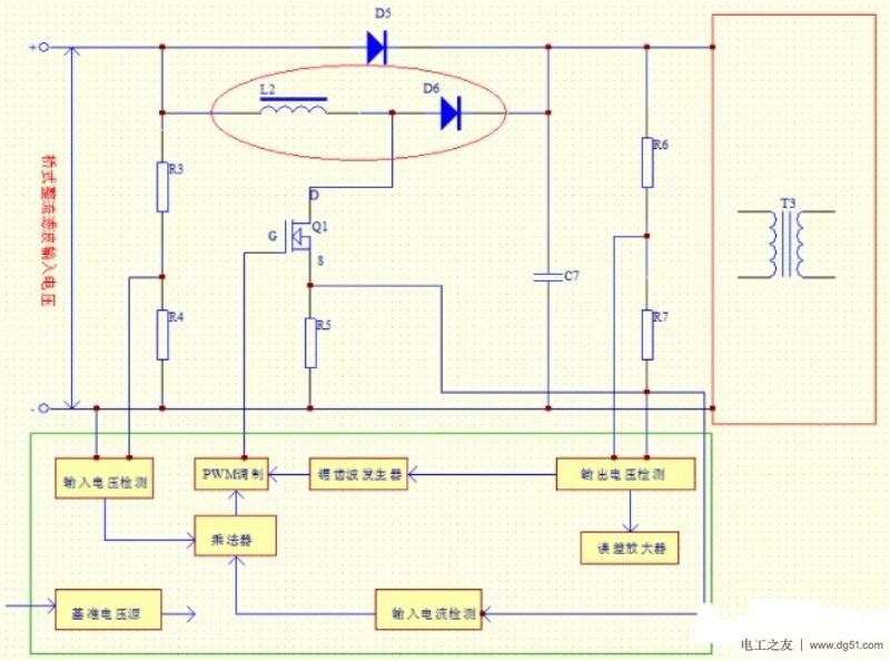
液晶电视的电路图,如图:
整流输入电压由R3、R4分压后,经输入电压检测电路后送到集成电路内部的乘法器;NMOS场效应管的源极电流经输入电流检测后,也是加到集成电路内部的乘法器;输出电压经R6、R7分压后,送到集成电路内部的输出电压检测电路,经与集成电路内部的参考电压比较和误差放大后,也送到乘法器。 在比较大的动态范围内,模拟乘法器的传输特性呈线性。当正弦波交流输入电压从零上升到峰值期时,乘法器将三路输入信号处理后,输出相应电平来控制PWM调制信号,加到NMOS场效应管的栅极G,调整场效应管漏极、源极导通宽度和时间,使其同步跟踪电网输入电压的变化,让PFC电路的负载相对交流电网呈纯电阻特性。 结果:使流过一次回路感性电流峰值包络线紧跟正弦交流输入电压变化,获得与电网输入电压同频同相的正弦波电流。 |








