一例液晶电视电源板的电路图
|
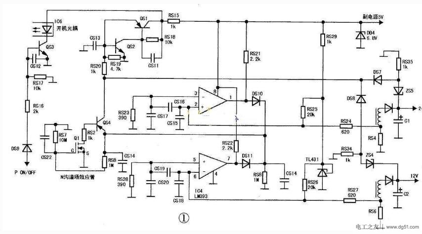
液晶电视的电源保护电路如图1,主要由IC4 ( LM393)和模拟可控硅QS 1、QS2组成,12V和24V电压的过流、过压保护电路相同,以下是24V电压的保护电路及工作原理,有需要的朋友参考下。 液晶电视电源板电路如图所示:
LM393是一个电压比较器,③脚经RS23接地,电压为0V,当③脚电压大于②脚电压时,①脚输出高电平;反之,则输出低电平。IC8(TL431)与外围元件组成一个2.5V的基准稳压源,通过RS25给IC4的②脚加上一个正电压(约0.07V)、此时②脚电压高于③脚电压,则①脚输出低电平。24V电压的负载电流在取样电阻RS4上产生下正上负的电压,该负电压经RS24送至IC4的②脚,抵消原来的正电压,当负载电流过大时,IC4的②脚变成负电压,①脚输出高电平,经DS10、RS8使Q1、QS4导通,高电平还通过QS4、RS20使QS2和QS1同时导通,把开机光耦的正端拉为低电平,光耦截止,保护关机。此时即使24V过载现象消失,QS 1、QS2仍保持导通,这时只有关断总电源再开机才能解除保护。 过压保护由ZS5检测,当24V输出端电压超过28V时,ZS5导通,高电平经DS7、RS20使模拟可控硅导通,保护关机。DB4是5V过压保护二极管。 过压保护需要快速反应,负载对超压较敏感,瞬时超压就可能损坏,过流保护需要一个相对的延迟,因为在设备启动时可能有瞬间过流现象,这里利用场效应管的高输入阻抗,由RS8和CS22组成一个延迟电路,以避免误保护。 在检修该类保护电路时,先确定过压还是过流保护,如果去掉RS20或短路QS2的b、e极可以解除所有保护,但有扩大故障的风险。此时,可以先去掉过流保护以观察情况。 现在线路板上都是微小型的贴片元件,断开某一只电阻会很麻烦。对于本线路来说,短路Q1的G、S极或QS4的b、e极来解除过流保护比较方便。电流取样电阻RS4和RS6阻值很小,如果引脚虚焊也会引起误保护。因此,实际安装时要把引脚刮干净、上锡并可靠焊接。焊盘要大一点,锡量要多一点。 检查过压保护电路时,先断开24V和12V负载(有的电源在空载时,输出电压会升高,可以外接一只500Ω~1 kΩ的电阻作为假负载),再测量输出电压。 检查过压保护电路,除检查稳压反馈电路外,还要检查滤波电容C1、C2是否发生变质。如果取样点纹波脉冲过大,虽然直流电压并不高甚至偏低,但过高的高频脉冲同样会让过压保护电路启动。 |










