中睿照明网
首页
>
百科知识
>
电工知识
一例46英寸液晶电视的反激电源电路图
时间:2023-01-13
来源:佚名
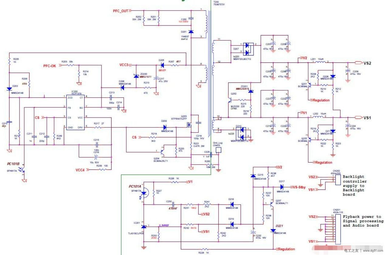
46英寸液晶电视反激电源电路图,如下图所示:
相关阅读
电工常用万用表线路,非常详细!建议收藏!
万用表是电工常用的测量仪表工具, 其内部由直流电流表、 电容、电阻、 二极管、 开关、 电池等组成。 图1(a) 所示是一种典型的袖珍式万用表线路。 它有直流电流测量挡、 交直...
2023-07-05
LED闪光灯电路原理图讲解
该 LED 闪光灯仅由五个元件组成,是新手进行实验的理想电路。电路的操作非常容易理解。当电池连接到电路时,电容器 C1 通过 1 MΩ 电阻器 R1 充电。电容器连接到 PNP 晶体管 (BC557) 的发...
2023-08-01
MOS管的外围保护电路设计
01 栅极驱动部分 常用的mos管驱动电路结构如图1所示,驱动信号经过图腾柱放大后,经过一个驱动电阻Rg给mos管驱动。其中Lk是驱动回路的感抗,一般包含mos管引脚的感抗,PCB走线的感抗...
2023-06-19
开路检测电路中的陶瓷电容器
开路检测电路中的陶瓷电容器 陶瓷电容器又称为瓷介电容器或独石电容器。顾名思义,瓷介电容器就是介质材料为陶瓷的电容器。根据陶瓷材料的不同,可以分为低频陶瓷电容器和高频...
2023-03-31
三十年水电安装老师傅总结的水电验收要点,新人进来看看
水电验收是家装中很重要的一个步骤 如果水电这个工程没有做好 整改会比较的麻烦 所以验收水电是不可大意的 一起来学习吧 水电施工必做的五大步骤 第一步: 材料进场与检验,并核...
2023-06-11
热销商品
加厚abs安全帽电工建筑工地程施工领导监理透气防砸头盔可印字V型
这款加厚ABS安全帽专为电工、建筑工地施工人员、领导及监理设计,采用高强度ABS工程塑料,抗冲击、防砸性能优异,有效保障头部安全。帽体加厚设计,增强耐用性与防护等级...
¥
5.8
欧普led筒灯3w孔灯超薄桶灯吊顶天花灯过道嵌入式洞灯客厅5w
欧普LED筒灯是一款高品质嵌入式照明产品,适用于客厅、过道、吊顶等多种场景。采用优质LED光源,提供3W和5W两种功率选择,光线柔和均匀,显色指数高,有效还原真实色彩。超...
¥
7.45
水口钳高硬度模型剪钳电子钳工业级口水剪斜嘴钳偏口斜口专用钳子
水口钳高硬度模型剪钳是一款工业级精密工具,专为电子、模型制作及精细作业设计。采用优质高碳钢材质,经热处理工艺打造,具备卓越的硬度和耐磨性,可轻松剪切金属引脚、...
¥
4.8
170电子剪钳II 如意斜口钳 工业斜嘴钳水口钳 模型剪塑胶钳尖嘴钳
170电子剪钳II如意斜口钳是一款专业级精密工具,集工业斜嘴钳、水口钳、模型剪、塑胶钳与尖嘴钳功能于一体,适用于电子维修、模型制作、手工艺及精密作业。其采用优...
¥
4.5
安全帽国标工地加厚施工领导透气安全头盔建筑工程监理免费印字
本款安全帽严格遵循国家GB 2811-2019标准,专为建筑工程、工地施工及监理人员设计。采用高强度ABS工程塑料,加厚壳体有效抗冲击,保障头部安全。帽体轻盈透气,内置可调...
¥
10
扫码手机访问
网站栏目
行业资讯
- 行业资讯
- 技术资讯
- 人物邦
- 产业分析
- 企业动态
学术论文
- 论文
- 技术
百科知识
- LED及OLED
- 生活经验
- 生活维修
- 电工知识
- 电光源
- 材料设备
- 灯具
- 电器附件
照明商城
搜索