三相交流接触器怎么接(三相交流接触器的接线方法)
|
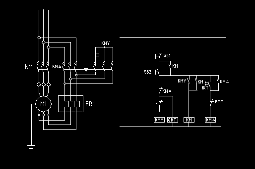
首先应该知道交流接触器的原理。他是用外界电源来加在线圈上,产生电磁场。加电吸合,断电后接触点就断开。知道原理后,你应该弄清楚外加电源的接点,也就是线圈的两个接点,一般在接触器的下部,并且各在一边。其他的几路输入和输出一般在上部,一看就知道。还要注意外加电源的电压是多少(220V或380V),一般都标得有。并且注意接触点是常闭还是常开。如果有自锁控制,根据原理理一下线路就可以了。 交流接触器介绍 交流接触器的主要工作是接通和断开用电器的电路。之所以用两种触头是为了减少因通断瞬间产生电弧的损害,延长主触头的寿命。辅助触头更换比较容易,价格也便宜。(主辅触头分别动作的时间差及小,故不会影响用电器工作。 如:吸合时,辅助触头先吸合通过小电流,主触头吸合时就不会产生较大的电弧了。断开时主触头先断开,这时辅助触头还有电流流过,在主辅头断开时就不会有产生较大的电弧了。 当线圈通电时,静铁芯产生电磁吸力,将动铁芯吸合,由于触头系统是与动铁芯联动的,因此动铁芯带动三条动触片同时运行,触点闭合,从而接通电源。当线圈断电时,吸力消失, 动铁芯联动部分依靠弹簧的反作用力而分离,使主触头断开,切断电源。 分享下三相交流接触器的连接方法,根据三相接触器的触点个数,以及交流接触器的工作原理,给出一个实际的电路接线图,供大家参考。 三相交流接触器的连接方法
应用实例供参考(电路图) 三相电源接交流接触器三个主触头,另外三个主触头接电动机,交流接触器线圈接控制电路,用按钮控制交流接触器的吸合即可。 一般三相接触器一共有8个点,三路输入,三路输出,还有是控制点两个。输出和输入是对应的,如果要加接触器自锁,则还需要从输出点的一个端子将线接到控制点上面。 根据交流接触器的工作原理,用外界电源来加在线圈上,产生电磁场。加电吸合,断电后接触点就断开。知道原理后,你应该弄清楚外加电源的接点,也就是线圈的两个接点,一般在接触器的下部,并且各在一边。其他的几路输入和输出一般在上部,还要注意外加电源的电压是多少(220V或 380V),一般都标得有。并且注意接触点是常闭还是常开。如果有自锁控制,根据原理理一下线路就可以了。 |








