2023年电工证复审考试题库及答案,电工必备
时间:2023-03-04来源:佚名
|
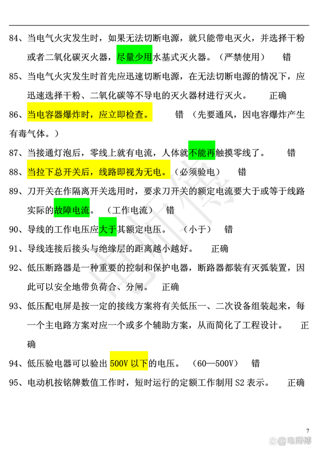
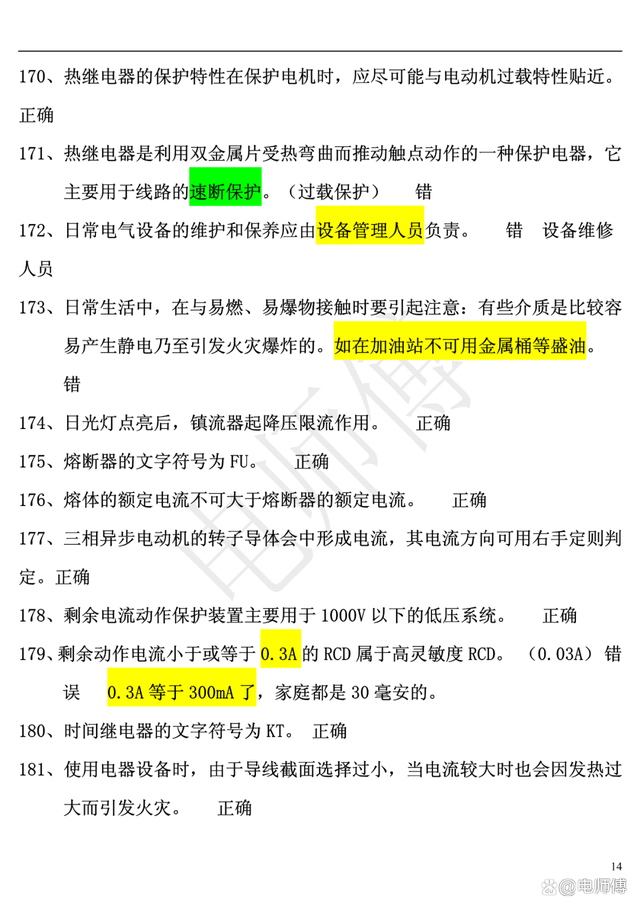
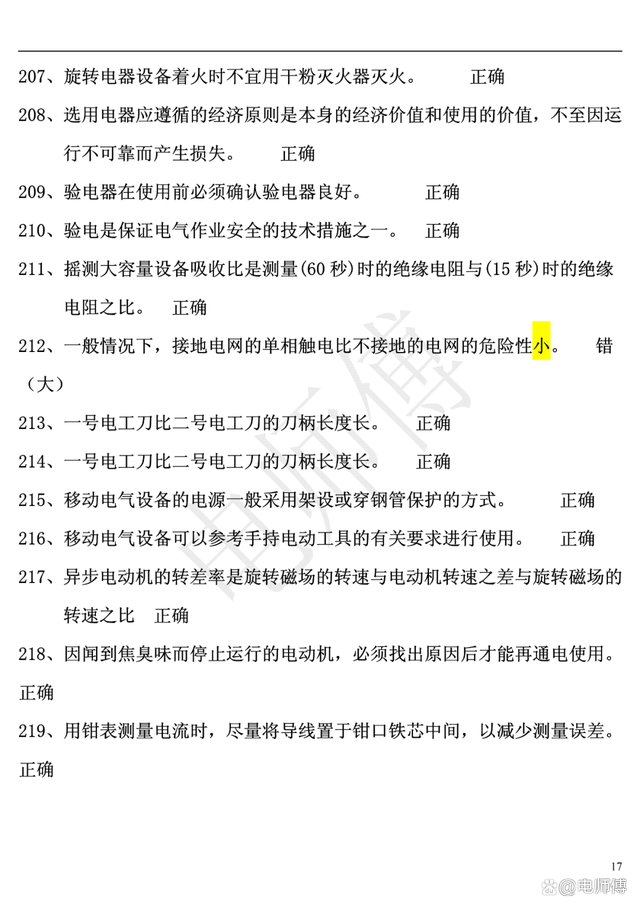
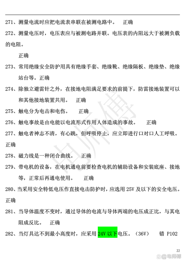
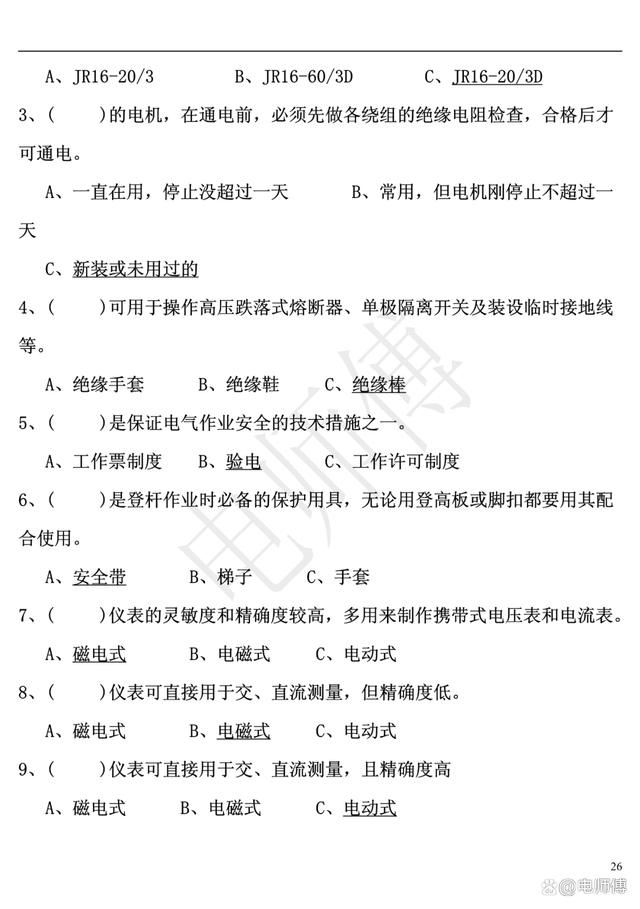
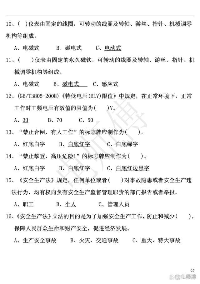
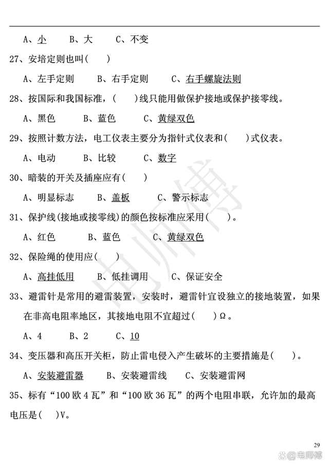
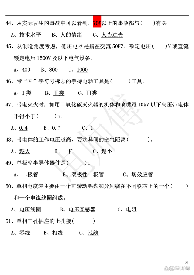
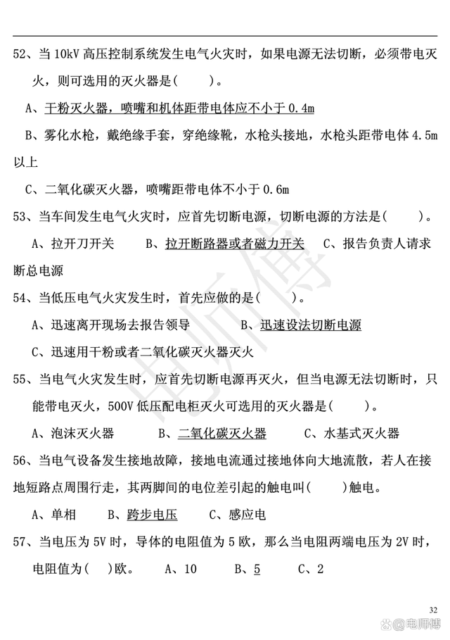
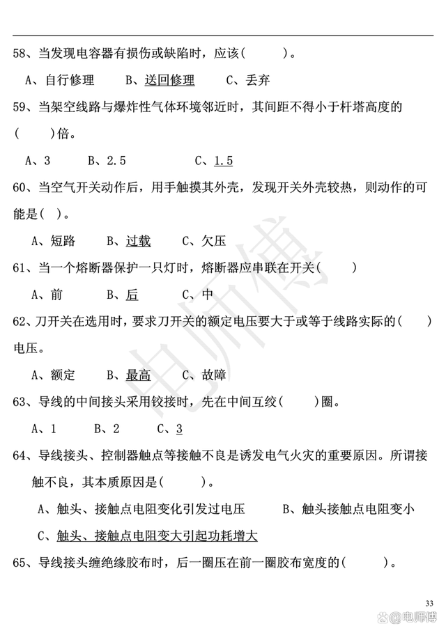
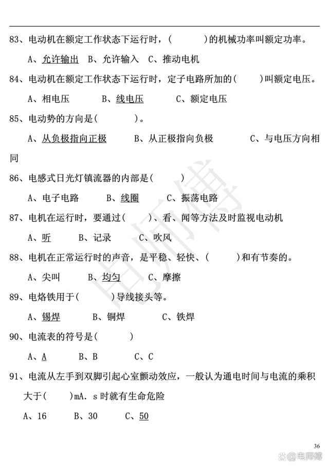
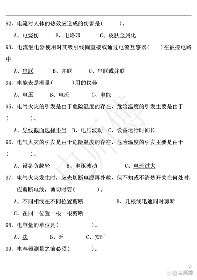
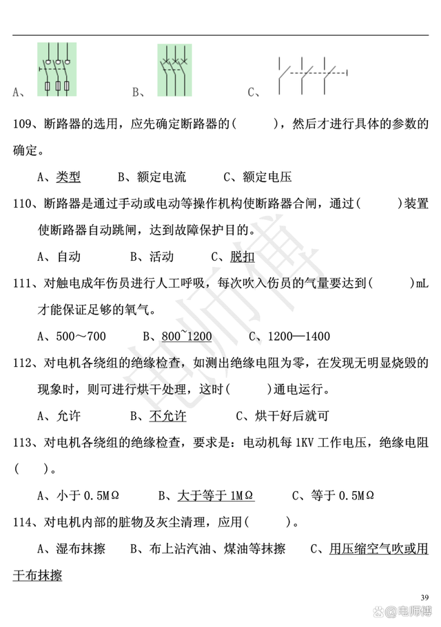
电工证考证审证题库,电工教育学习 2023年低压电工(IC卡)理论复习资料 1、电工考试时考100题,其中判断题70题,单选题30题;每题1分,80分及以上合格。 2、电工审证考试题目 从第1到90题是国家题库的电工题目,其中1—63题为判断题;64—90题为单选题。 从91题到100题为新增地方题库的电工题目,其中91到97题为判断题;98到100题为单选题。 3、电工审证只需要考理论。考试当天发准考证,请带身份证和学员证考试。 温馨提示: 点击图片可放大看得更清楚,祝你学习愉快,电工证复审考试顺利过关!
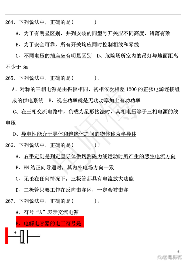
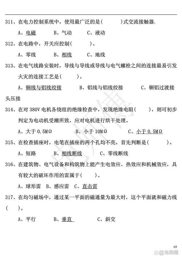
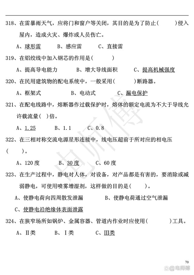
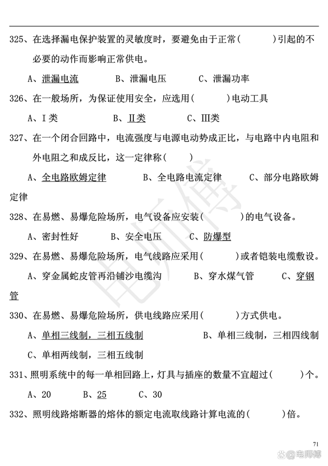
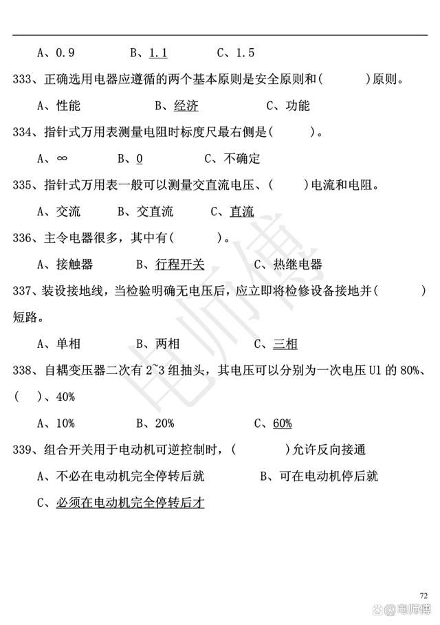
新增地方题库的题目下篇分享 |
















































































