最简单逆变器电路讲解计算,电工电子动手学技术,电路好案例推荐
|
不论是野外需求或是停电应急,逆变器都是一可缺少的应急装备。我们家里在忽然停电时,逆变器可将蓄电池里的直流电逆变为交流电供家用电器继续工作。电工在野外作业时,有了逆变器,即使没有市电时,也可以照常的工作。逆变器为我们生活和工作带来方便。因此有必要学习和掌握逆变器知识。 逆变器是一种把直流电(DC)转变成交流电(普通为220V,AC 50HZ正弦波或方波)的一种逆变转换装置。 简单来讲,我们常见的应急电源,是把直流电逆变成220V交流的。
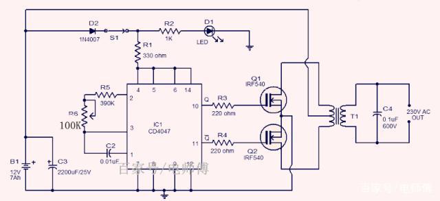
一:100W逆变器电路图
二:工作原理 CD4047是一种低功耗的CMOS由可选通的非稳态多谐振荡器组成,可用作正/反向边沿触发单稳态多谐振荡器,具有重触发和外部计数选项功能。 CD4047第10脚和第11脚输出两个相位相反的脉冲信号,这两个脚分别接场效应管Q1,Q2的栅极。 IC内部多谐振荡器振荡工作后,分别从10脚和11脚输出两个相位相反、幅度相等的低频振荡信号,该信号经Q1和Q2功率放大(Q1和Q2交替导通)后,在T1的次级绕组两端产生交流220V电压。 当第10脚处于高脉冲时,电流通过变压器T1的初级上半部分,输出交流电压的正半周。 当第11脚处于高脉冲时,电流以相反方向通过变压器T1初级的下半部的,输出交流电压的负半周。 Q1,Q2场效应管轮流不断地循环导通,通过变压器T1输出完整交流电压220V,频率为50HZ。 电阻R3和R4场效应管(MOSFET)的限流电阻。 R2,D1组成电路工作指示。 工作频率: F=1/4.4(R5 R6)C2=46HZ 调节R6电位器可以将工作频率调到50HZ。 三:主要元件 B1:12V/6AH铅酸蓄电池。 Q1,Q2:IRF540 TO-220, 100V 28A, 需安装适当的铝制散热片。 T1:电源变压器,220V输入,输出9V-0-9V 150W。也可以高频变压器,这样体积要小。 四:主要计算 基本公式:功率P=电压U*电流I 我们要输出一个100W,220V电压的逆变器,变压器效率损耗假设:0.8。 功率:100W/0.8=125W。 因此T1电源变压器功率要留有余量使用,选150W的。 输出电流:125W/220V=0.57A。 输入电流:125W/12V=10.4A 五:其它电路
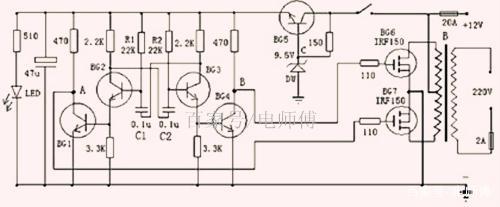
|











