阻容降压电路结构原理图解
时间:2023-03-04来源:佚名
|
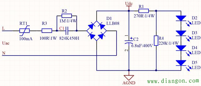
阻容降压电路结构简单,成本低廉,它在许多小型的家电中使用非常广泛,前段时间我维修了一个电热水壶电路,就使用了一个2.2UF/630V和一个一兆殴的电阻并联形成了阻容降压环节。降压后再经过一个二极管VD半波整流后滤波得到一个12V左右的直流电压,为后续的低压电路提供直流低压。其实我们从电路图中可以看出,阻容降压环节的工作原理并不复杂,它的工作原理其实是利用电容在一定的交流信号频率下产生的容抗来限制工作电流。
从我见到过的阻容压降来看,它一般都是用在负载比较小的电路中,比如LED节能灯电路、养生壶控制电路等。这种电路输出电压的高低是受负载电流变化影响的,这是由于它的内阻比较大,它只能用在供电电流比较小的电路中。我们要使用这种电路的时候,就要明白电路中负载所需要多大的电流,然后再选择降压环节的电容器。
我们知道在阻容降压的电路中,电容量大的话,它的容抗就越小,流过它的交流电流就会越大,如果负载所需的电流比较小,这样多余的电流就会流过稳压管,如果电流太大这对稳压管是有害处的,严重的话会烧毁稳压二极管。这就要求电容的容量要选择合理,它的作用实际上起到一个限制电流和动态分配自己和负载两端电压的角色,利用电容的容抗特性来限流的,一旦电容选定之后,它输出电压的高低要由后面的负载内阻来决定了。
我们在使用这种电容降压式电源时要注意,由于它是一种非隔离电源,我们在使用上要注意防止触电的发生。 |










