富士变频器故障代码大全_富士变频器常见故障及判断
时间:2023-03-04来源:佚名
|
富士低压通用变频器在发生保护动作及报错误时,不管是相关的工作人员还是技术人员,首先应该参照该变频器的说明进行判断和处理,下面,电工学习网小编带大家看看富士变频器的常见故障和判断方法,希望对大家有用:
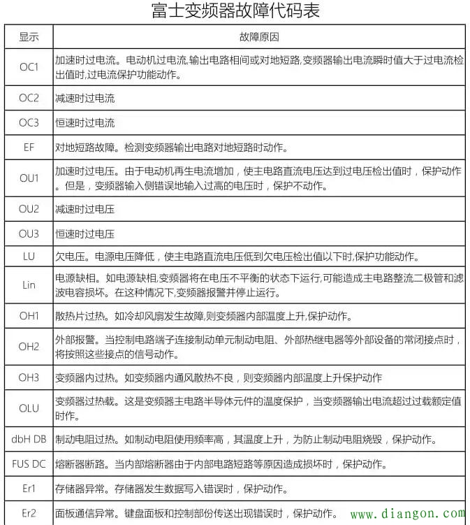
(1) OC报警 键盘面板LCD显示:加、减、恒速时过电流。 对于短时间大电流的OC报警,一般情况下是驱动板的电流检测回路出了问题,模块也可能已受到冲击(损坏),有可能复位后继续出现故障。出现这种情况的原因基本有以下几种情况:电机电缆过长、电缆选型临界造成的输出漏电流过大或输出电缆接头松动和电缆受损造成的负载电流升高时产生的电弧效应。 小容量(7.5G/11P以下)变频器的24V风扇电源短路时也会造成OC3报警,此时主板上的24V风扇电源会损坏,主板其它功能正常。若出现“1、OC2”报警且不能复位或一上电就显示“OC3”报警,则可能是主板出了问题;若一按RUN键就显示“OC3”报警,则是驱动板坏了。 (2) OLU报警 键盘面板LCD显示:变频器过负载。 当G/P9系列变频器出现此报警时可通过三种方法解决:首先修改一下“转矩提升”、“加减速时间”和“节能运行”的参数设置;其次用卡表测量变频器的输出是否真正过大;最后用示波器观察主板左上角检测点的输出来判断主板是否已经损坏。 (3) OU1报警 键盘面板LCD显示:加速时过电压。 当通用变频器出现“OU”报警时,首先应考虑电缆是否太长、绝缘是否老化,直流中间环节的电解电容是否损坏,同时针对大惯量负载可以考虑做一下电机的在线自整定。另外在启动时用万用表测量一下中间直流环节电压,若测量仪表显示电压与操作面板LCD显示电压不同,则主板的检测电路有故障,需更换主板。当直流母线电压高于780VDC时,变频器做OU报警;当低于350VDC时,变频器做欠压LU报警。 (4) LU报警 键盘面板LCD显示:欠电压。 如果设备经常“LU欠电压”报警,则可考虑将变频器的参数初始化(H03设成1后确认),然后提高变频器的载波频率(参数F26)。若E9设备LU欠电压报警且不能复位,则是(电源)驱动板出了问题。 (5) EF报警 键盘面板LCD显示:对地短路故障。 G/P9系列变频器出现此报警时可能是主板或霍尔元件出现了故障。 (6) Er1报警 键盘面板LCD显示:存贮器异常。 关于G/P9系列变频器“ER1不复位”故障的处理:去掉FWD—CD短路片,上电、一直按住RESET键下电,知道LED电源指示灯熄灭再松手;然后再重新上电,看看“ER1不复位”故障是否解除,若通过这种方法也不能解除,则说明内部码已丢失,只能换主板了。 (7) Er7报警 键盘面板LCD显示:自整定不良。 G/P11系列变频器出现此故障报警时,一般是充电电阻损坏(小容量变频器)。另外就是检查内部接触器是否吸合(大容量变频器,30G11以上;且当变频器带载输出时才会报警)、接触器的辅助触点是否接触良好;若内部接触器不吸合可首先检查驱动板上的1A保险管是否损坏。也可能是驱动板出了问题—可检查送给主板的两芯信号是否正常。 (8) Er2报警 键盘面板LCD显示:面板通信异常。 11kW以上的变频器当24V风扇电源短路时会出现此报警(主板问题)。对于E9系列机器,一般是显示面板的DTG元件损坏,该元件损坏时会连带造成主板损坏,表现为更换显示面板后上电运行时立即OC报警。而对于G/P9机器一上电就显示“ER2”报警,则是驱动板上的电容失效了。 (9) OH1过热报警 键盘面板LCD显示:散热片过热。 OH1和OH3实质为同一信号,是CPU随机检测的,OH1(检测底板部位)与OH3(检测主板部位)模拟信号串联在一起后再送给CPU,而CPU随机报其中任一故障。出现“OH1”报警时,首先应检查环境温度是否过高,冷却风扇是否工作正常,其次是检查散热片是否堵塞(食品加工和纺织场合会出现此类报警)。若在恒压供水场合且采用模拟量给定时,一般在使用800Ω电位器时容易出现此故障;给定电位器的容量不能过小,不能小于1kΩ;电位器的活动端接错也会出现此报警。若大容量变频器(30G11以上)的220V风扇不转时,肯定会出现过热报警,此时可检查电源板上的保险管FUS2(600V,2A)是否损坏。 当出现“OH3”报警时,一般是驱动板上的小电容因过热失效,失效的结果(症状)是变频器的三相输出不平衡。因此,当变频器出现“OH1”或 “OH3”时,可首先上电检查变频器的三相输出是否平衡。 对于OH过热报警,主板或电子热计出现故障的可能性也存在。G/P11系列变频器电子热计为模拟信号,G/P9系列变频器电子热计为开关信号。 (10) 1、OH2报警与OH2报警 对G/P9系列机器而言,因为有外部报警定义存在(E功能),当此外部报警定义端子没有短接片或使用中该短路片虚接时,会造成OH2报警;当此时若主板上的CN18插件(检测温度的电热计插头)松动,则会造成“1、OH2”报警且不能复位。检查完成后,需重新上电进行复位。 (11) 低频输出振荡故障 变频器在低频输出(5Hz以下)时,电动机输出正/反转方向频繁脉动,一般是变频器的主板出了问题。 (12) 某个加速区间振荡故障 当变频器出现在低频三相不平衡(表现电机振荡)或在某个加速区间内振荡时,我们可尝试一下修改变频器的载波频率(降低),可能会解决问题。 (13) 运行无输出故障 此故障分为两种情况:一是如果变频器运行后LCD显示器显示输出频率与电压上升,而测量输出无电压,则是驱动板损坏;二是如果变频器运行后LCD显示器显示的输出频率与电压始终保持为零,则是主板出了问题。 (14) 运行频率不上升故障 即当变频器上电后,按运行键,运行指示灯亮(键盘操作时),但输出频率一直显示“0.00”不上升,一般是驱动板出了问题,换块新驱动板后即可解决问题。但如果空载运行时变频器能上升到设定的频率,而带载时则停留在1Hz左右,则是因为负载过重,变频器的“瞬时过电流限制功能”起作用,这时通过修改参数解决;如F09→3,H10→0,H12→0,修改这三个参数后一般能够恢复正常。 (15) 操作面板无显示故障 G/P9系列出现此故障时有可能是充电电阻或电源驱动板的C19电容损坏,对于大容量G/P9系列的变频器出现此故障时也可能是内部接触器不吸合造成。对于G/P11小容量变频器除电源板有问题外,IPM模块上的小电路板也可能出了问题;30G11以上容量的机器,可能是电源板的为主板提供电源的保险管FUS1损坏,造成上电无显示的故障。当主板出现问题后也会造成上电无显示故障。 以上就是电工学习网小编为大家总结的关于富士变频器的常见故障和判断方法,希望大家在遇到以上情况的时候能做个参考。 |







