变频器的控制端子有哪些?

时间:2023-03-04来源:佚名
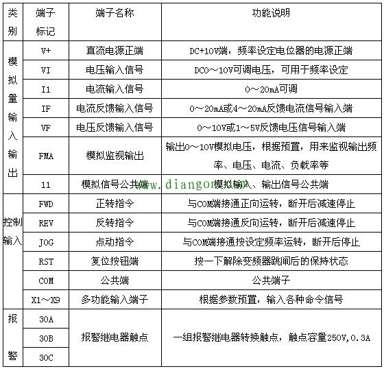
不同变频器配置的控制端子数量及标记名称略有不同,但其基本功能大体类似。表给出了各种变频器几乎都在使用的控制端子,变频器独有的控制端子可参阅产品说明书。

变频器的控制端子有哪些?

表 变频器的控制回路端子

    相关阅读

    2022年初级电工证考试试题

    一、名词解释: 1、三相交流电: 由三个频率相同、电势振幅相等、相位差互差 120 °角的交流电路组成的电力 系统,叫三相交流电。 2、一次设备: 直接与生产电能和输配电有关的...
    2023-03-21

    剩余电流动作保护装置常见外部故障的分析

    目前,在国内常用的低压剩余电流保护器,按引起其动作的电信号的不同特征分类,可分为电压动作型、电流动作型和交流脉冲型等。下面我们以普遍用在配电盘作为一级保护的交流脉冲...
    2023-03-21

    变压器的运行特性,这一篇给你讲清楚

    变压器的运行特性主要有外特性与效率特性,而表征变压器运行性能的主要指标则是电压变化率和效率。 1.2.1 变压器的外特性 当电源电压和负载的功率因数等于常数时,二次端电压随...
    2023-06-13

    三相四线200KW用多大空开?

    用电设备200千瓦,没有说明是纯电阻性负载(电加热),还是电感性负载(电动机),我们就分别按两种性质的负载进行计算。 一、纯电阻性负载 由于电阻性负载功率因数是一,所以根据公...
    2023-06-27
    三相四线200KW用多大空开?

    稳压器大的好还是小得好

    大小" alt="选型稳压器大小"/> 本文就选型稳压器大小:探讨大型与小型稳压器的优劣 稳压器大的好还是小得好?在选择稳压器时,人们经常会困惑于是选购大型稳压器还是小型稳压器更...
    2023-11-02
    稳压器大的好还是小得好

    热销商品

    加厚abs安全帽电工建筑工地程施工领导监理透气防砸头盔可印字V型

    这款加厚ABS安全帽专为电工、建筑工地施工人员、领导及监理设计,采用高强度ABS工程塑料,抗冲击、防砸性能优异,有效保障头部安全。帽体加厚设计,增强耐用性与防护等级...
    5.8

    水口钳高硬度模型剪钳电子钳工业级口水剪斜嘴钳偏口斜口专用钳子

    水口钳高硬度模型剪钳是一款工业级精密工具,专为电子、模型制作及精细作业设计。采用优质高碳钢材质,经热处理工艺打造,具备卓越的硬度和耐磨性,可轻松剪切金属引脚、...
    4.8

    170电子剪钳II 如意斜口钳 工业斜嘴钳水口钳 模型剪塑胶钳尖嘴钳

    170电子剪钳II如意斜口钳是一款专业级精密工具,集工业斜嘴钳、水口钳、模型剪、塑胶钳与尖嘴钳功能于一体,适用于电子维修、模型制作、手工艺及精密作业。其采用优...
    4.5

    安全帽国标工地加厚施工领导透气安全头盔建筑工程监理免费印字

    本款安全帽严格遵循国家GB 2811-2019标准,专为建筑工程、工地施工及监理人员设计。采用高强度ABS工程塑料,加厚壳体有效抗冲击,保障头部安全。帽体轻盈透气,内置可调...
    10

    包邮三角型简易螺丝刀三角十字螺丝刀螺丝批改锥起子五金工具5mm

    这款5mm三角型简易螺丝刀,专为拧紧或拆卸三角形螺丝设计,适用于电子维修、家电维护及精密仪器装配等场景。采用优质合金钢材质,刀头硬度高、耐磨损,确保长久使用不变...
    3.64

    网站栏目