经典案例三菱PLC编程分享,一定有用!

时间:2023-03-04来源:佚名

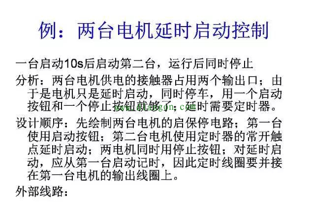
经典案例三菱PLC编程分享,一定有用!

经典案例三菱PLC编程分享,一定有用!

经典案例三菱PLC编程分享,一定有用!

经典案例三菱PLC编程分享,一定有用!

经典案例三菱PLC编程分享,一定有用!

经典案例三菱PLC编程分享,一定有用!

经典案例三菱PLC编程分享,一定有用!

经典案例三菱PLC编程分享,一定有用!

经典案例三菱PLC编程分享,一定有用!

经典案例三菱PLC编程分享,一定有用!

经典案例三菱PLC编程分享,一定有用!

经典案例三菱PLC编程分享,一定有用!

经典案例三菱PLC编程分享,一定有用!

经典案例三菱PLC编程分享,一定有用!

相关阅读

闪烁灯电路分析:LED即使在不闪的情况下也会微亮

闪烁灯电路 这个电路呢,是无意中在头条中发现的。但是呢,原解说者对这个电路的解析是错误的。 原解说者说这个电路是这么一个工作流程:当电路上电后,3V电压经过R1对C1进行充...
2023-06-21
闪烁灯电路分析:LED即使在不闪的情况下也会微亮

Step7 OB组织块介绍和使用技巧

每种类型的OB块的分析及其使用方法: 1、自由循环组织块OB1 S7 CPU启动完成后,操作系统循环执行OB1,OB1执行完成后,操作系统再次启动OB1。在OB1中可以调用FB、SFB、FC、SFC等用户程序使其...
2023-03-21

S71200 PLC与组态王以太网通信步骤(超详细)

说到组态王 如何与我们常用的西门子 S7-1200 PLC 通信 ,这就设计到一个 难题 ,想必大家之前学习通信过组态王与 S7-200SMART PLC 以太网通信,那么 设计到 高端 PLC , 1200PLC 该 如何通信呢...
2024-03-18
S71200 PLC与组态王以太网通信步骤(超详细)

图腾柱驱动电路设计 图腾柱驱动电路的作用与原理

为什么取名图腾柱?  由于此结构画出的电路图有点儿像印第安人的图腾柱,所以叫图腾柱式输出(也叫图腾式输出)。输出极采用一个上电阻接一个NPN型晶体管的集电极,这个管子的...
2023-07-15
图腾柱驱动电路设计 图腾柱驱动电路的作用与原理

家装电工验收注意事项

家庭装修中,电的施工从表面看似乎并不很多,但许多潜在的问题却为今后的生活留下许多隐患。常见的问题主要有:配电线路的断路短路、电视信号微弱、电话接收干扰等。 问题:...
2023-03-21

热销商品

加厚abs安全帽电工建筑工地程施工领导监理透气防砸头盔可印字V型

这款加厚ABS安全帽专为电工、建筑工地施工人员、领导及监理设计,采用高强度ABS工程塑料,抗冲击、防砸性能优异,有效保障头部安全。帽体加厚设计,增强耐用性与防护等级...
5.8

欧普led筒灯3w孔灯超薄桶灯吊顶天花灯过道嵌入式洞灯客厅5w

欧普LED筒灯是一款高品质嵌入式照明产品,适用于客厅、过道、吊顶等多种场景。采用优质LED光源,提供3W和5W两种功率选择,光线柔和均匀,显色指数高,有效还原真实色彩。超...
7.45

水口钳高硬度模型剪钳电子钳工业级口水剪斜嘴钳偏口斜口专用钳子

水口钳高硬度模型剪钳是一款工业级精密工具,专为电子、模型制作及精细作业设计。采用优质高碳钢材质,经热处理工艺打造,具备卓越的硬度和耐磨性,可轻松剪切金属引脚、...
4.8

170电子剪钳II 如意斜口钳 工业斜嘴钳水口钳 模型剪塑胶钳尖嘴钳

170电子剪钳II如意斜口钳是一款专业级精密工具,集工业斜嘴钳、水口钳、模型剪、塑胶钳与尖嘴钳功能于一体,适用于电子维修、模型制作、手工艺及精密作业。其采用优...
4.5

安全帽国标工地加厚施工领导透气安全头盔建筑工程监理免费印字

本款安全帽严格遵循国家GB 2811-2019标准,专为建筑工程、工地施工及监理人员设计。采用高强度ABS工程塑料,加厚壳体有效抗冲击,保障头部安全。帽体轻盈透气,内置可调...
10

网站栏目