三相交流电动机正反转互锁电路的分析
时间:2023-03-04来源:佚名
|
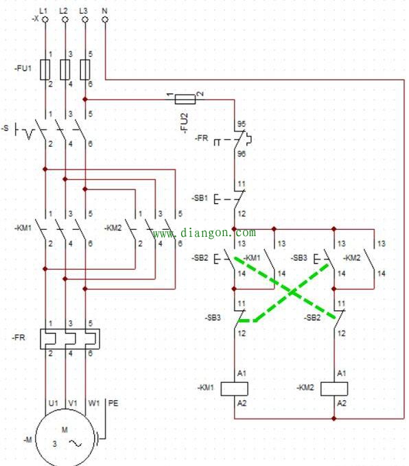
为了防止电动机在正转(反转)状态时启动反转(正转)。造成主电路短路的情况发生。在联接控制电路时要进行硬件互锁。互锁电路分为三种,一是按钮互锁、二是接触器互锁,三是按钮接触器复合互锁。下面分别对三种电路进行分析。 1.按钮互锁电路 在电动机正反转控制电路中通常用的按钮开关有两对触点。一对常闭触点、一对常开触点。按钮互锁就是将正转启动按钮的常闭触点串联到反转启动控制电路中。将反转启动按钮的常闭触点串联到正转启动控制电路中。这种控制方式的优点是,有效的避免了正反转启动按钮同时按下而造成的短路发生。缺点是在进行正反转状态切换时,要先按下停止按钮才能再按另外的一个启动按钮。尽管是这样操作,如果某一个接触器的主触头发生了粘连,在切换另一种状态时也会发生短路的情况。控制原理图如下:
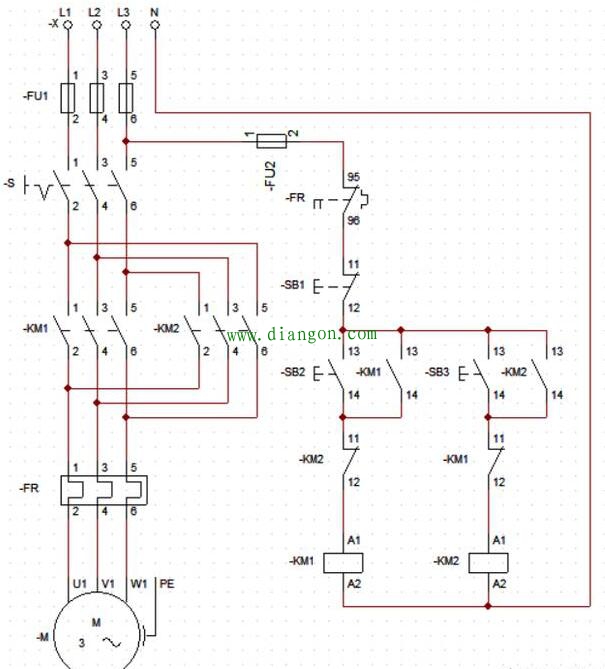
2.接触器互锁电路 接触器互锁就是有效的利用接触器的常闭辅助触点,防止因接触器主触头粘连而发生短路事故。假设某一个接触器的主触头因为电弧的烧伤而发生了粘连。在按下停止按钮后,该接触器的辅助常闭触点不会复位。因此,另一种状态的接触器就不会吸合。在选择启动按钮开关时,只需要有一对常开触点的按钮开关就可以使用。这种控制电路在早期也有一定的应用。控制原理图如下:
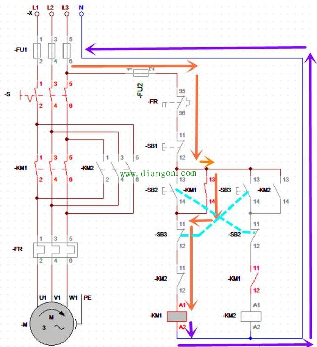
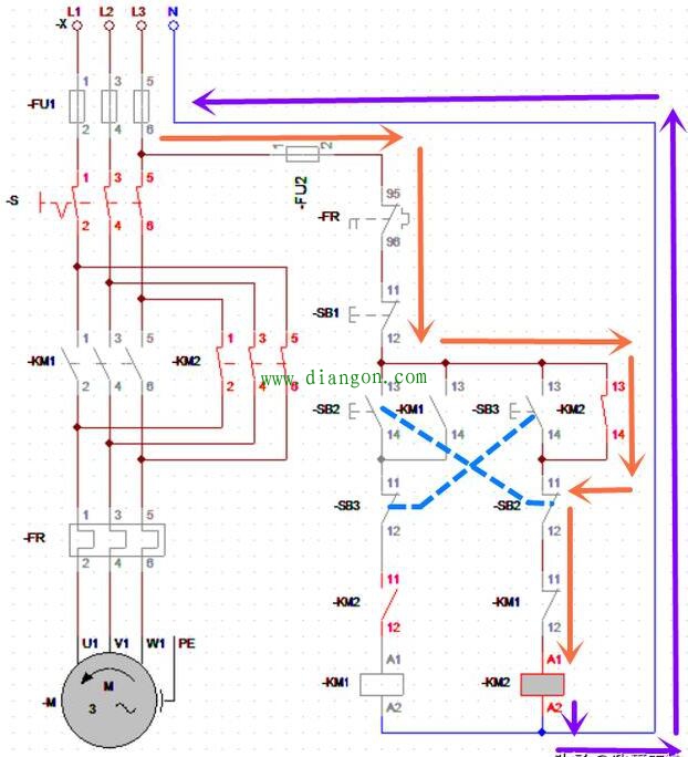
3.复合互锁控制电路 由于生产劳动的经验不断的丰富,一种安全可靠的控制电路就应运而生。那就是按钮和接触器复合互锁电路。它集前面两种控制电路的优点于一身。完全有效地保障了操作人员和设备的安全。下面两张图为正反转模拟运行时控制回路电流的走向。以及接触器和电机运行的方向。
复合互锁正转控制电路 4.电动机正转启动控制流程 当按下正转启动按钮SB2时,电流通过保险FU2→热继电器常闭触点95,96→停止按钮SB1常闭触点11、12→正转启动按钮SB2常开触点13、14→反转启动按钮SB3常闭触点11、12→反转接触器KM2常闭辅助触点11、12→正转接触器KM1线圈A1、A2→零线形成回路。正转接触器KM1吸合。电动机正转。与此同时,正转接触器KM1的常开辅助触点也吸合形成自锁。KM1的常闭辅助触点11、12断开形成互锁。松开正转启动按钮后,控制回路的电流则通过KM1的常开辅助触点13、14形成回路。电动机继续正转运行。
复合互锁反转控制电路 5.电动机正转切换反转控制流程 电动机在正转运行的时候按下反转启动按钮SB3时,反转启动按钮SB3的常闭触点11、12首先断开,切断了正转接触器KM1线圈的供电回路。使正转接触器KM1线圈失电。从而KM1的主触头和常闭辅助触点11、12复位。电流通过保险FU2→热继电器常闭触点95,96→停止按钮SB1常闭触点11、12→反转启动按钮SB3常开触点13、14→正转启动按钮SB2常闭触点11、12→正转接触器KM1常闭辅助触点11、12→反转接触器KM2线圈A1、A2→零线形成回路。反转接触器KM2吸合。电动机反转。与此同时,反转接触器KM2的常开辅助触点也吸合形成自锁。松开反转启动按钮后,控制回路的电流则通过KM2的常开辅助触点13、14形成回路。电动机继续反转运行。 控制线路容易发生的故障 在电动机正反转控制电路中,容易发生的故障部位有正反转启动按钮转、正反转接触器的主触头、热继电器、电动机轴承等。为什么以上部位容易发生故障呢?由于启动按钮是需要经常操作的部件,在操作的过程中力度掌握不好就很容易损坏按钮开关。接触器的主触头在吸合和断开的时候很容易被电弧烧伤。启动电流大也很容易使热继电器的双金属板发生疲劳而产生误动作。电动机在正反转的切换时会产生很大的扭矩而损伤轴承。 |











