接触器点动加自保电路原理图解

时间:2023-03-04来源:佚名
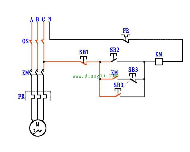
图1,是电机可点动也可自锁运行电路,如果要电机连续运行,就按SB2按钮,如果想让电机点动运行,就按SB3按钮。

接触器点动加自保电路原理图解
图1
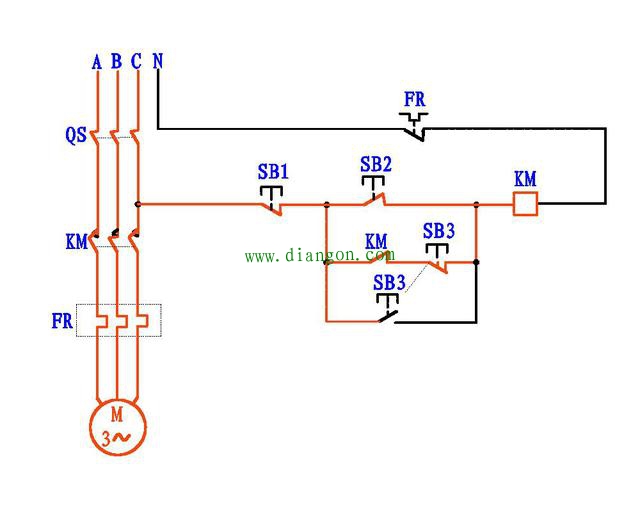
图2,如果给图中带电部分标上红色,没合断路器QS之前如图2。

接触器点动加自保电路原理图解
图2
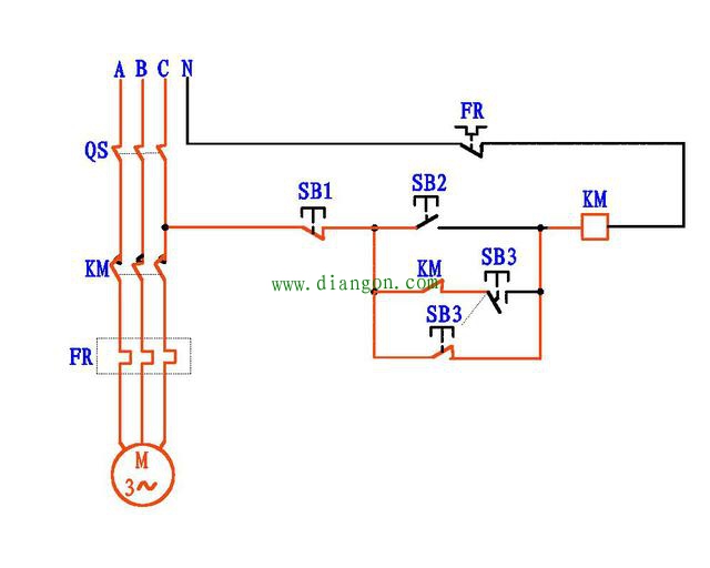
图3,合上断路器QS。

接触器点动加自保电路原理图解
图3
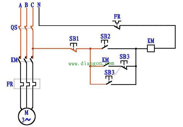
图4,连续运行,按下SB2按钮,KM线圈得电吸合,KM常开辅助触点闭合,电流通过KM常开点和SB3常闭点使接触器自锁,电机连续运行。

接触器点动加自保电路原理图解
图4
图5,点动运行,按下SB3按钮,KM得电吸合,但由于SB3常闭点断开,接触器不能自锁。

接触器点动加自保电路原理图解
图5
松开SB3按钮,SB3常闭点恢复闭合以前,接触器已经释放,KM常开触点断开,电机停止。如图6。

接触器点动加自保电路原理图解
图6

    相关阅读

    风力发电的基本运行过程,我来科普,学习涨知识

    基本运行过程 1.待机状态 当风速v >3m/s,但不足以将风力发电机组拖动到切入的转速,或者风力发电机组从小功率(逆功率)状态切出,没有重新并入电网,这时的风力机处于自由转动...
    2023-06-13
    风力发电的基本运行过程,我来科普,学习涨知识

    电气专业知识问答

    1、简述中央信号装置应完成哪些任务? 答:中央信号装置应能完成下列任务: (1)中央信号装置应能保证断路器的位置指示正确。 (2)当断路器跳闸时发出音响信号(蜂鸣器)。...
    2023-06-27

    (博途)S7300 PLC停车场空闲车位数码显示程序设计

    【点击领取】 三菱案例 | 西门子案例 | 电工手册 | 工具箱 软件 【点击获取】 三菱PLC例程117个|西门子PLC例程777个 【点击下载】 10款热门电工仿真等软件,免费下载!   话说有车一...
    2023-06-27

    常见周期函数波形分析计算

    (1)计算公式 几种常见周期函数波形分析见表1-3。 表1-3 几种常见周期函数波形分析 (2)实例 【实例1】 有一电阻、电感和电容串联电路如图1-13所示。已知,R 为20Ω,L 为0.05H,C 为...
    2023-06-13
    常见周期函数波形分析计算

    变压器有辐射吗?对人体有害吗?

    在日常生活中,您可能有意或无意地接触过各种类型的变压器 。变压器是用于在两个交流电路之间传输电力的设备。它适用于法拉第电磁感应定律。在除自耦变压器之外的所有变压器中...
    2023-07-24

    热销商品

    加厚abs安全帽电工建筑工地程施工领导监理透气防砸头盔可印字V型

    这款加厚ABS安全帽专为电工、建筑工地施工人员、领导及监理设计,采用高强度ABS工程塑料,抗冲击、防砸性能优异,有效保障头部安全。帽体加厚设计,增强耐用性与防护等级...
    5.8

    水口钳高硬度模型剪钳电子钳工业级口水剪斜嘴钳偏口斜口专用钳子

    水口钳高硬度模型剪钳是一款工业级精密工具,专为电子、模型制作及精细作业设计。采用优质高碳钢材质,经热处理工艺打造,具备卓越的硬度和耐磨性,可轻松剪切金属引脚、...
    4.8

    170电子剪钳II 如意斜口钳 工业斜嘴钳水口钳 模型剪塑胶钳尖嘴钳

    170电子剪钳II如意斜口钳是一款专业级精密工具,集工业斜嘴钳、水口钳、模型剪、塑胶钳与尖嘴钳功能于一体,适用于电子维修、模型制作、手工艺及精密作业。其采用优...
    4.5

    安全帽国标工地加厚施工领导透气安全头盔建筑工程监理免费印字

    本款安全帽严格遵循国家GB 2811-2019标准,专为建筑工程、工地施工及监理人员设计。采用高强度ABS工程塑料,加厚壳体有效抗冲击,保障头部安全。帽体轻盈透气,内置可调...
    10

    包邮三角型简易螺丝刀三角十字螺丝刀螺丝批改锥起子五金工具5mm

    这款5mm三角型简易螺丝刀,专为拧紧或拆卸三角形螺丝设计,适用于电子维修、家电维护及精密仪器装配等场景。采用优质合金钢材质,刀头硬度高、耐磨损,确保长久使用不变...
    3.64

    网站栏目