|
有初学电工的朋友说,始终看不懂电路图,那么今天咱们用图解的方式分析电路图,以自保电路为例。
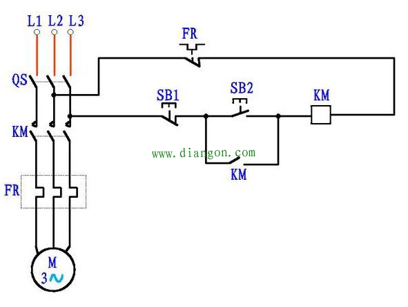
 1 如图1,即为自保电路,左侧为主回路,右侧为控制回路。先介绍一下图中元器件,QS为断路器,KM为接触器(380V线圈),FR为热继电器,M为电机。SB1是停止按钮,SB2是启动按钮。如果给带电的部分标上红色。如下图2。
 2 图2中可看出,没合上断路器QS时,只有QS上火带电。 当合上QS以后,如下图3。
 3 右侧控制回路当中可以看出,不按启动按钮SB2时,SB2常开点和KM常开点都没闭合,所以前端电流无法通到接触器KM线圈。KM只有后端一根线接通,形不成回路,所以不能吸合。左侧主回路当中KM三个主触点也就无法闭合,电机无法通电,所以停止。 当按下SB2以后,如下图4:
 4 图4中看出,由于SB2常开闭合,电流通入KM线圈,KM吸合,主触点闭合,电机转动,同时KM常开辅助触点闭合。
 5 图5中看出,即使松开SB2按钮,SB2常开触点断开,但仍有电流通过KM常开点流入KM线圈,保持KM继续吸合,电机继续转动,这就是自保,也叫自锁。
 6 如图6,要停止时,按下停止按钮SB1,常闭点断开,切断电流,KM释放,电机停止,KM常开辅助触点断开。即使松开停止按钮SB1,常闭点闭合,但SB2和KM常开点都是断开状态,所以KM仍然不吸合。
 7 图7中, 如热继电器FR动作,FR常闭辅助触点断开,切断接触器线圈另一条线路,KM线圈形不成回路,释放。
|