
如上图所示,系由变频器控制端子电路实例整理化简而成,为压控恒流源电路形式之一。因反馈电路处于“悬浮或不确定”状态,而难以获得稳定的反馈信号,分析上可能会一时无从下手,我暂时也尚未找到更为简捷的分析方法。
我做出示例式的初步分析,算是抛砖引玉吧。
1、将OUT端与地短接,令IN输入信号电压为10V时:
由R1=R3,R2=R4,再加上运放的虚短特性可知,此时R5因无电流通过,R5的压降为0V。此时两路反馈信号俱为0V。
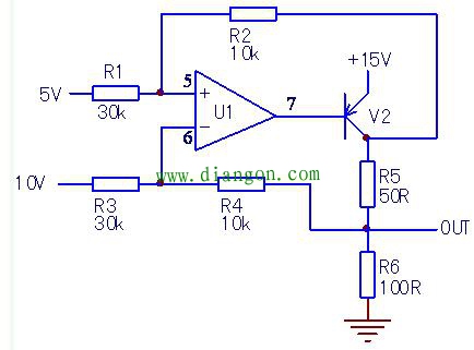
2、若在OUT端连接100Ω负载电阻,且令IN输入信号电压为5V时(如下图电路所示):

第一步,令R6短路,由R3、R4的分压值可知,U1的6脚为2.5V。由虚短特性可知,U1的5脚也为2.5V,由此推知R2两端电压降为0.83V,则R5上端电压降为1.67V,流通电流值为约为33.4mA。此时U1的同相端反馈信号电压为1.67V,反相端输入反馈信号电压为0V。分析结果符合3倍衰减的差分放大器,即10-5/3=1.67V。
第二步,当OUT端接入R6后,由恒流源特性可知,流经R5的电流仍然是不变的33.4mA,由此可知OUT端对地电压降为3.34V,V2的集电极电压为5.01V。此时U1的同相端反馈信号电压为5.01V,反相端输入反馈信号电压为3.34V。R5两端的电压降(反馈信号电压)仍为1.67V。
当遭遇“悬浮式”反馈信号电路时,可否采用:
1、“暂时短接负载电阻”的方法,来获取输出电流或输出电压的估算值。
2、进而再推算出接入负载电路时的输出电流或电压值。
需要说明的是,因电路的恒流源特性,将OUT对地短路,并不影响其分析结果。OUT端的对地电压随接入负载电阻的不同而有所变化,但反馈采样点即R5两端的电压降在信号电压不变的情况下是固定不变的,电路的输出具有恒流源特性。