NE555时基电路原理框图及引脚功能
时间:2023-03-05来源:佚名
|
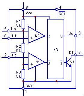
NE555时基电路,为电压比较器和R-S基本触发器的混成电路,可方便地构成单稳态(延时、定时)电路、双稳态(开关)电路及无稳态(振荡)电路。其构成电路之简便和应用之广,素有“万能电路”之称。
|
|
NE555时基电路,为电压比较器和R-S基本触发器的混成电路,可方便地构成单稳态(延时、定时)电路、双稳态(开关)电路及无稳态(振荡)电路。其构成电路之简便和应用之广,素有“万能电路”之称。
|







