德玛M5D型3.7kW变频器驱动电路原理图解
时间:2023-03-05来源:佚名
|
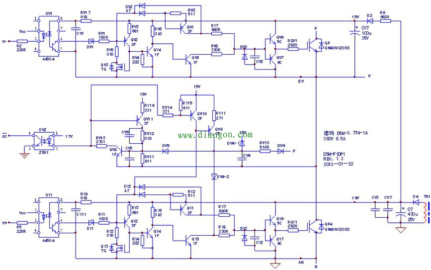
检修与测绘电路,最挠头是成片的3456脚的元件(2脚和8脚以上的元件还真不怵),其中若再无元件标注;或标注不祥,如二极管和稳压二极管不加区分的标注;或干脆无标注;或从印字上查不到相关资料,判断元件是何东东,就只有画出来,做辅助分析。有时真想怒怼设计者:照顾一下维修者,好不?想想还是自己功力不够,是怨不得设计者的。
|
|
检修与测绘电路,最挠头是成片的3456脚的元件(2脚和8脚以上的元件还真不怵),其中若再无元件标注;或标注不祥,如二极管和稳压二极管不加区分的标注;或干脆无标注;或从印字上查不到相关资料,判断元件是何东东,就只有画出来,做辅助分析。有时真想怒怼设计者:照顾一下维修者,好不?想想还是自己功力不够,是怨不得设计者的。
|






