五款直流稳压电源电路图
时间:2023-03-05来源:佚名
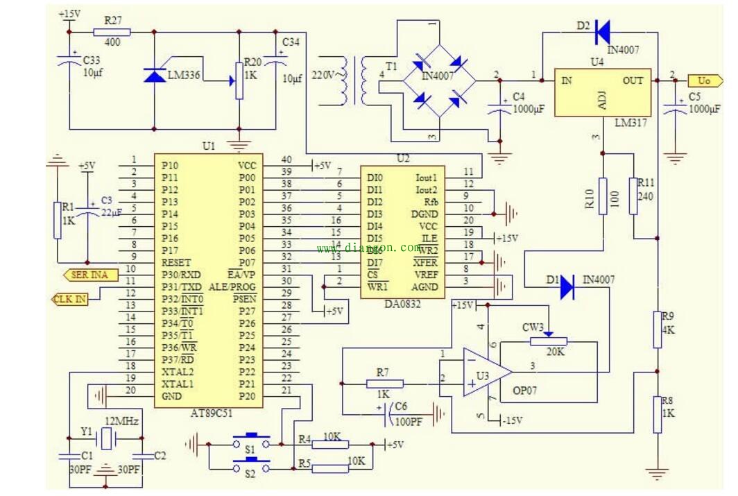
五款直流稳压电源电路图电路图一:整个电路通过单片机(AT89C51)控制,P0口和DAC0832的数据口直接相连,DA的CS和WR1连接后接P26,WR2和XFER接地,让DA工作在单缓冲方式下。DA的11脚接参考电压,通过调节可调电阻使LM336的输出电压为5.12V,所以在DAC的8脚输出电压的分辨率为5.12V/256=0.02V,也就是说DA输入数据端每增加1,电压增加0.02V。
电路图二:电容降压的5V直流稳压电源,下面这个电源,最大可以提供约55mA电流:
电容降压的5V直流稳压电源下面这个电源,最大可以提供约120mA电流:
0-300v可调输出电路,这个电路为了与市电隔离加了一个1:1的变压器,可以不用这个变压器而直接输入市电,当然安全上会降低,但不影响使用。
电路图三:![]() |









