查找一般PLC故障的步骤
时间:2023-03-05来源:佚名
|
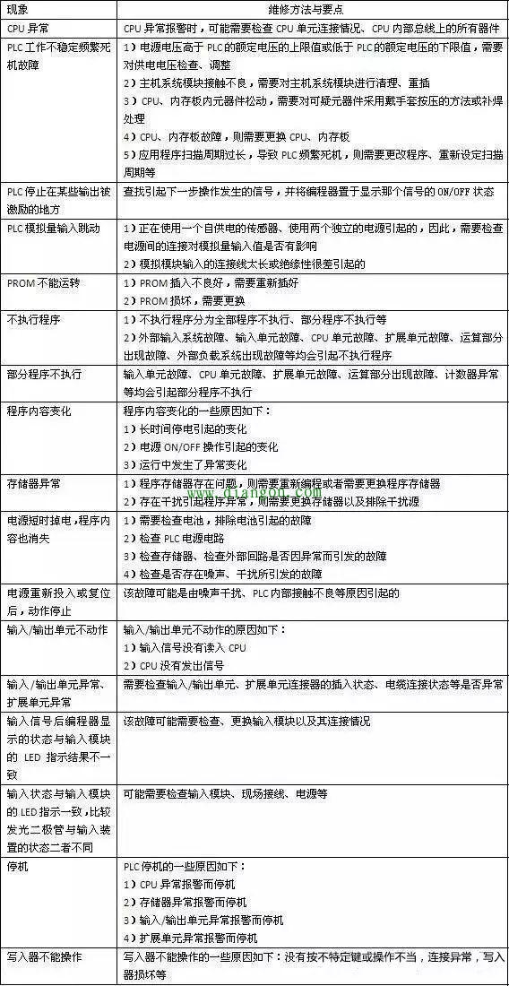
plc维修时,插好编程器,并将开关拨到RUN位置,再根据下列步骤查找: 1)如果PLC停止在某些输出被激励的位置、状态(地方),一般是处于中间状态,则查找引起下一步操作发生的信号,编程器会显示信号的ON/OFF状态。
|
|
plc维修时,插好编程器,并将开关拨到RUN位置,再根据下列步骤查找: 1)如果PLC停止在某些输出被激励的位置、状态(地方),一般是处于中间状态,则查找引起下一步操作发生的信号,编程器会显示信号的ON/OFF状态。
|







