变频器控制电动机正反转电路及参数设置
时间:2023-03-06来源:佚名
|
在控制电动机正反转时要给变频器设置一些基本参数,具体如下表:
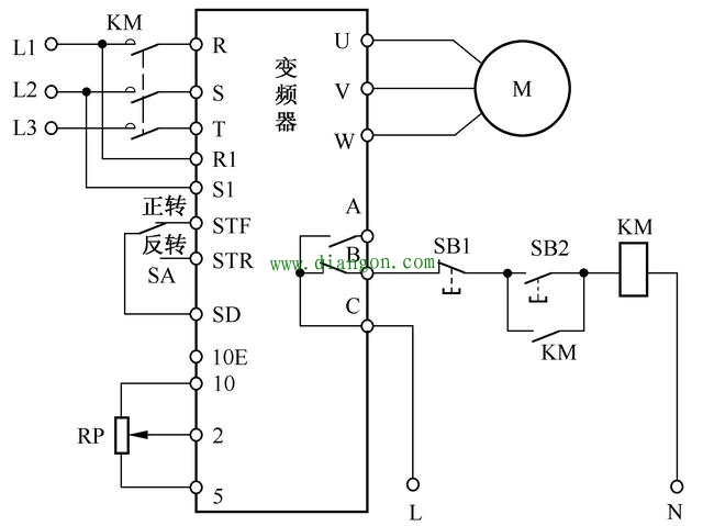
参数名称 参数号 设置值 加速时间 Pr.7 5s 减速时间 Pr.8 3s 加减速基准频率 Pr.20 50Hz 基底频率 Pr.3 50Hz 上限频率 Pr.1 50Hz 下限频率 Pr.2 0Hz 运行模式 Pr.79 2 1.开关控制正、反转控制电路 采用了一个三位开关SA,SA有“正转”、“停止”和“反转”3个位置。 (工作过程说明已省略)
|











