接触器控制电机正反转接线方法图解 初学电工必看!

时间:2023-03-06来源:佚名
电机的应用太广泛了,所以控制电机正反转的接线大家一定要掌握。从最基础的说起,这是扫盲篇,也是最后一次发,需要的收藏。
如果你只需要一个方向,正转,你可以直接接到断路器上。

接触器控制电机正反转接线方法图解 初学电工必看!
假设这个是正转
反转接线就是把三条火线,随意两根调换位置。

接触器控制电机正反转接线方法图解 初学电工必看!
随意调哪两根火线都可以

接触器控制电机正反转接线方法图解 初学电工必看!
如果想正反转控制,你也可以加倒顺开关
加个倒顺开关就OK

接触器控制电机正反转接线方法图解 初学电工必看!
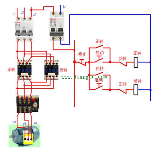
常见的就是两个接触器互锁控制
这个要注意主线部分的接线,接触器上方三条火线的相序,上面是正向并一起,下面随意改变一组相序。
接触器一定要互锁,最好按钮也互锁。

接触器控制电机正反转接线方法图解 初学电工必看!
热继电器也要加上哦

接触器控制电机正反转接线方法图解 初学电工必看!
左边是主线部分,右边是控制线部分

相关阅读

3分钟教会你接好带电流互感器的电度表,不会你打我

有些电工朋友会接一般的电路线,但是遇到电表就不会接了,大多情况下,电表都是供电局来接的,自己很少动手,现在用3分钟时间给大家讲解如何接三相四线电度表。 简单的说:三...
2023-06-11
3分钟教会你接好带电流互感器的电度表,不会你打我

MCGS报警功能的、配置、弹窗、脚本功能应用

【点击领取】 三菱案例 | 西门子案例 | 电工手册 | 工具箱 软件 【点击获取】 三菱PLC例程117个|西门子PLC例程777个 【点击下载】 10款热门电工仿真等软件,免费下载!   学习触摸屏...
2023-06-27

电场上夜班的困境与出路

在电厂工作,上夜班是许多工人面临的现实。一辈子在电场上夜班,结局会如何?这是一个值得深入探讨的话题。 正如文章中所提到的,电场上夜班的工作模式对工人的身心健康造成了巨大...
2024-09-04
电场上夜班的困境与出路

弱电与强电的区别

强电和弱电 从概念上讲,一般是容易区别的,主要区别是用途的不同。强电是用作一种动力能源,弱电是用于信息传递。具体而言,它们大致有如下区别: (1)交流频率不同 强电的频...
2023-03-21

家庭实用检修指南:物业电工的专业建议

作为家庭安全和舒适的守护者,物业电工马工凭借7年的水电维修经验,带领团队为居民提供日常巡检和紧急维修服务。今天将分享一些实用的家庭检修技巧,帮助您快速解决家中常见的电...
2024-08-12
家庭实用检修指南:物业电工的专业建议

热销商品

加厚abs安全帽电工建筑工地程施工领导监理透气防砸头盔可印字V型

这款加厚ABS安全帽专为电工、建筑工地施工人员、领导及监理设计,采用高强度ABS工程塑料,抗冲击、防砸性能优异,有效保障头部安全。帽体加厚设计,增强耐用性与防护等级...
5.8

欧普led筒灯3w孔灯超薄桶灯吊顶天花灯过道嵌入式洞灯客厅5w

欧普LED筒灯是一款高品质嵌入式照明产品,适用于客厅、过道、吊顶等多种场景。采用优质LED光源,提供3W和5W两种功率选择,光线柔和均匀,显色指数高,有效还原真实色彩。超...
7.45

水口钳高硬度模型剪钳电子钳工业级口水剪斜嘴钳偏口斜口专用钳子

水口钳高硬度模型剪钳是一款工业级精密工具,专为电子、模型制作及精细作业设计。采用优质高碳钢材质,经热处理工艺打造,具备卓越的硬度和耐磨性,可轻松剪切金属引脚、...
4.8

170电子剪钳II 如意斜口钳 工业斜嘴钳水口钳 模型剪塑胶钳尖嘴钳

170电子剪钳II如意斜口钳是一款专业级精密工具,集工业斜嘴钳、水口钳、模型剪、塑胶钳与尖嘴钳功能于一体,适用于电子维修、模型制作、手工艺及精密作业。其采用优...
4.5

安全帽国标工地加厚施工领导透气安全头盔建筑工程监理免费印字

本款安全帽严格遵循国家GB 2811-2019标准,专为建筑工程、工地施工及监理人员设计。采用高强度ABS工程塑料,加厚壳体有效抗冲击,保障头部安全。帽体轻盈透气,内置可调...
10

网站栏目