运放电路在正负双电源供电时,一般不须预加偏置电压(静态输出为0V,无须电平偏移)。但恰恰在某种情况下,也须引入偏置电压,以满足后级电路如MCU对输入信号的极性要求。
MCU的供电为 5V单电源,对输入信号的要求如下:
1)输入信号幅度不应高于供电电源电压;
2)不要负极性输入电压信号;
3)应为电压输入信号,不能直接输入电流信号(如是,须转换为电压信号输入)。
总之一句话,0-5V以内的直流电压信号,才满足其输入要求。
电流互感器的输出电压,其静态为0V,动态为交变电压如±2V的幅度,因为有负极性信号的存在,故不符合MCU对输入信号的要求,而电流检测电路的第一级,首要任务,即是将±2V的交变信号,处理为0-5V以内的单极性电压信号。常用电路见图1。

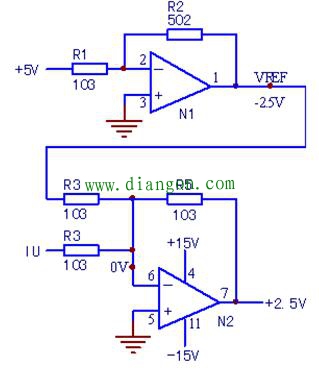
图1 U相输出电流检测第一级电路
在二千年之初,因维修变频器之故,我初遇该电路,一时不解:为放大电路预加-2.5V的偏置电压,何意也?
想之又想,终于明白(不夸张,当时没有人能告诉我,基本上全靠自己想通为止)。这是为适应MCU对输入信号的要求而采用的电平位移措施。想至此,感觉设计者也真是聪明:预加偏置-2.5V,省去了精密全波整流的麻烦。
1、静态工作点
N1为-2.5V基准电压发生器。N2为加法器(反相输入时,可称为反相求和电路)。静态时,因IU输入支路不起作用(R3两端为0V不产生信号输入),所以电路可等效为-2.5V的反相放大器,见图2。

图2 静态等效电路
当然,电路的静态输出电压为 2.5V,非此即故障状态,会导致上电误报OL、OC、SC故障。
检修此电路时,比之未设预加偏置电压的放大器,多一个检查环节,即须先行检测-2.5V基准电压产生电路是否正常。
2、动态输出
运行中,当有实际的IU工作电流产生时,电路可等效为IU信号与-2.5V的反相求和电路,见图3。

图3 信号动态等效电路
在其作用下,将输入±2V变为0.5V-4.5V的输出信号。对输入双极性信号实现了0V以上的抬升。
检修工作,实际上往往是对电路静态工作点的复原,使N2输出端变为 2.5V,检修工作往往也宣告结束。电路的静态工作点正常了,就好像已经有了一匹日行千里的良驹,当那个叫做“信号”的人到来时,可以纵马驰骋了。
静态工作点正常是动态正常工作的保障与前提。有人形容过,动态信号是驮载在静态工作点之上的。
其实,将动态与静态分开来看,已经不够确切,或许可以将静态看作是平静的湖面,而动态是起风的湖面,虽然风急浪高,但有波峰必有波谷(其实波峰填到波谷里还是平的)。还是那些湖水,并没有增减。这就是当从直流信号的角度来检测动态信号电压时,动态=静态=2.5V不变的原因。若动态时不为 2.5V,恰恰说明电路已经有了问题。