用欧姆档,怀疑短路的话数字表用200Ω档,指针表用×1档。数字表200Ω档,短路显示0.几欧。数字表的二极管兼通断档,短路会响。 具体短路要看电路,有的几百欧属于短路,有的几欧几十欧属于短路,有的0.几欧属于短路。 如图所示的电路,提供了脉冲电流将其限制在非常低的成本。它可以处理输出的瞬间或持续短路。输入范围的影响仅仅是很小的干扰(glitch)(在数百微秒内的几百毫伏)。 很多产品要求辅助直流输出为外部器件或子系统提供电源。如果这些子系统是热连接的,一定要保护辅助输出免于短路。采用熔丝的方案反应是迟钝的,并且导致内部直流电压轨电压下降,可能影响到主系统。
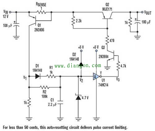
 如图所示的电路,提供了脉冲电流将其限制在非常低的成本。它可以处理输出的瞬间或持续短路。输入范围的影响仅仅是很小的干扰(glitch)(在数百微秒内的几百毫伏)。U1是施密特触发脉冲反相器(74HC14),Q2是开关,而RSENSE是电流感应电阻。对该电路而言,VIN=12 V,并且该电路被设计成负载电流最大为0.6A。 在通常条件下(负载电流小于500mA)Q1关闭,V1=0 V,V2=0V,C1放电,而V3=5V,Q3、Q2打开,并且VOUT=12V。 如果负载电流上升到大于0.6A,Q1打开,V1增大,而C1在很小的时间常数(C1×R1)下通过D1充电。当V2增大到大于74HC14的断路点上限时,V3下降,并且Q3、Q2关闭,而负载电流变为零。然后,Q1关闭,V1开始下降,而C1在较大的时间常数(C1×R2)下放电。在较长的周期(依赖于C1和R2)以后,V2变低,V3的开关变高,而串联的开关管(Q2)打开。 如果持续短路,该脉冲开关连续打开和关闭。对于高电流的应用而言,RSENSE上的功耗成为问题。所以,Q1可以用高端电流传感器来代替,该传感器有放大作用(类似Zetex的ZXCT1021),具有适当的电路改进。D2是用于当电源被关闭时C1放电的保护二极管。Q2具有足够的额定电流(4到5A)。设计师也可以考虑施密特触发器短路点的容差。Q2也可以用P沟道MOSFET来代替,从而具有更低的正向压降。对更高的电压(例如24V),MOSFET栅-源应该被保护:其不可以超过齐纳二极管的击穿电压。 当输出被1Ω电阻短路时,得到的V2是2到3.2V之间的锯齿波,其上升时间是500μs,延迟时间是1s。输出电流脉冲的幅度大约是1.5A持续500μs,而在输入幅度的干扰是0.2V持续500μs。C1可以是一个较低的值(如0.47μF),以此来减小短路电流的脉冲宽度。
|