西门子S7-1200 plc属于中小型的PLC,在接地过程中,应注意以下原则: ◆ 将应用设备接地的最佳方式是确保S7-1200 PLC和相关设备的所有公共端和接地连接在同一个点接地。 ◆ 该点应该直接连接到系统的大地接地。 ◆ 所有地线应尽可能地短且应使用大线径,例如2mm(14AWG)。 ◆ 确定接地点时,应考虑安全接地要求和保护性中断装置的正常运行。 S7-1200 PLC系统如图1所示。
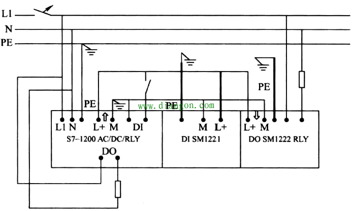
 图1 S7-1200 PLC系统 ①CPU及系统供电 1、交流供电系统 系统取交流电源(L1、N、PE)给S7-1200 PLC系统供电。须将CPU的PE端子连接到系统的PE进行接地处理,如图2所示。
 图2 S7-1200 PLC系统的交流供电及接地 CPU侧的实际接线中,应将PE进行接地处理,如图3所示。
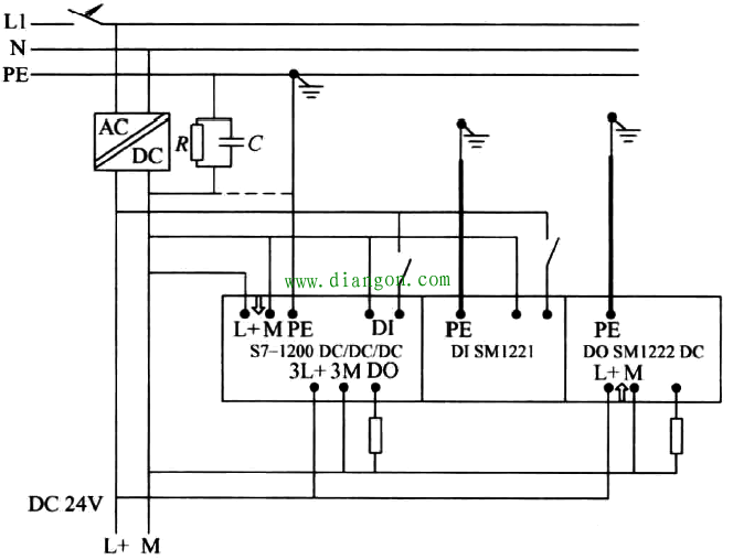
 图3 S7-1200 PLC交流电源端子处的PE做接地处理 其中CPU还为其他模板或负载提供了DC24V供电电源。在大部分的安装中,可以把该DC24V电源的M端接地(例如连接到机壳接地),以获得最佳的噪声抑制效果。 2、直流供电系统 同样,对于直流供电的CPU,在大部分的应用中,把所有的DC电源的M接到地可以得到最佳的噪声抑制;在未接地的DC电源的公共端与保护地间可并联电阻与电容(RC元件http://www.gdzrlj.com/版权所有)。电阻提供了静电释放通路,电容提供高频噪声通路,如图4所示。
 图4 S7-1200 PLC系统的直流供电及接地 在CPU侧的实际接线中,应将PE进行接地处理,如图5所示。
 图5 S7-1200 PLC系统的直流供电及接地 ②数字量模板的使用 A、数字量模板的接地及接地要求 a、尽量采用可能短的导线 ◆ 数字量输入:最长为500m屏蔽线,或300m非屏蔽线; ◆数字量输出:最长为500m屏蔽线,或150m非屏蔽线。 b、导线要尽量成对使用,用一根中性或公共导线与一根信号线或电源线相配对; c、数字量输出模块抑制保护。 B、感性负载的使用准则 ◆ 数字量输出负载为感性负载时,为防止输出断开时的高压瞬变干扰,须增加抑制回路,否则可能导致PLC运行中断或至设备损坏; ◆ S7-1200 PLC的DC输出回路内部集成了抑制电路,该电路足以满足大多数应用对感性负载的要求; ◆由于S7-1200 PLC继电器输出触点可用于开关直流或交流负载,所以未提供内部保护; ◆对于交流负载,可将压敏电阻(MOV)或其他电压抑制设备与并联RC电路配合使用,但不如单独使用有效。压敏电阻(MOV)通常会导致出现高达钳位电压的显著高频噪声。 C、选择保护回路 可以采用下面的指导来设计合适的抑制电路。设计的有效性取决于实际的应用,所以必须调整其参数以适应实际应用。要保证所有的器件参数与实际应用相符合。 a、用于直流输出和控制直流负载的继电器输出的保护电路 S7-1200 PLC的DC输出包括内部抑制电路,该电路足以满足大多数应用对感性负载的要求。由于S7-1200 PLC继电器输出触点可用于开关直流或交流负载,所以未提供内部保护。 对于直流通道外加续流回路,其原理类似于继电器线圈外加浪涌抑制器,如图6所示。
 图6 直流继电器的外加续流回路 在使用过程中,应将续流回路连接到模板上,并注意: ◆在大多数应用中,只需在直流感性负载两端增加一个二极管,图7中的A; ◆应用大电感或频繁开关的感性负载,要求更快的关闭时间,建议可再增加一个稳压二极管,如图7中的B。 ◆请确保正确选择稳压二极管,以适合输出电路中的电流量。
 图7 DC线圈产生的浪涌的抑制回路 说明:1指1N4001二极管或同等元件;2指8.2V稳压二极管(直流输出),36V稳压二极管(继电器输出);3指输出点;4指M、24V参考 b、用于开关AC感性负载的继电器输出的保护电路 使用继电器输出控制AC115V/AC230V负载时,应当在继电器输出触点输出负载上跨接RC回路,如图8所示,或使用压敏电阻(MOV)来线制峰值电压,注意选择MOV的工作电压比正常的线电压至少高出20%。
 图8 AC线圈产生的浪涌的抑制 说明:1指关于C值,请参见表格;2指关于R值,请参见表格;3指输出点 对于继电器输出通道外加续流回路,其原理类似于交流接触器线圈外加吸收回路,如图9所示。
 图9 继电器输出通道外加续流回路 ③模拟量模板的接地要求 A、线缆的要求 ◆尽量采用可能短的导线,模拟量输入/输出:100m屏蔽双绞线; ◆使用屏蔽线以便最好地防止电噪声。 通常在S7-1200 PLC端将屏蔽层接地能获得最佳效果。连接方式参考S7-300 PLC的模拟量信号线的屏蔽层处理方式。 B、模拟量输入连接 a、连接4线制传感器 连接4线制传感器,建议将传感器信号负端和电源M做等电位处理,同时将模块的PE和24V的M做好接地,防止干扰,如图10所示。
 图10 S7-1200 PLC连接4线制传感器示意图 b、连接3线制传感器 3线制传感器的电源负端和输出信号的负端都是公共的,可以取模块的24V电源给传感器供电,传感器输出的正接模块通道正,通道负接电源M,将木块的PE和24V的M做好接地,防止干扰,如图11所示。
 图11 S7-1200 PLC连接3线制传感器示意图 c、连接2线制传感器 连接2线制传感器时,由于S7-1200 PLC通道无法向外供电,需要传感器外部串入DC24V电源。可以取模块的24V电源给传感器供电,24V的正接传感器的正端,传感器的负端和模块通道正连接,通道负接电源M,将模块的PE和M做好接地,防止干扰,如图12所示。
 图12 S7-1200 PLC连接3线制传感器示意图
|