以芯片供电 5V为例。电路对输入高、低电平的识别为:输入信号低于1.5V为低电平,高于3V以上为高电平,在1.6V~2.9V以内,为非法信号。其输出低电平,则接近0V,输出高电平接近 5V。

图1 集成反相器电路之一及波形图
(1)静态或传输直流信号时,IN=0V,OUT=Vcc,或为相反状态。
(2)动态传输脉冲信号时,用直流电压挡测量,有直流平均化倾向,反映脉冲占空比的大小,接近示波器所测信号平均值。
a、若输入信号幅度与芯片供电电压幅度相等(如为5V),并且输入信号为方波时:
IN=OUT=2.5V
b、若输入信号幅度与芯片供电电压幅度相等(如为5V),但输入信号不为方波(如图1中输入信号占空比约为1/3)时:
IN约为1.6V左右,OUT约为3.3V左右。可以想见,若输入信号占空比为30%,反相后输出信号占空比即为70%。输入、输出呈互补关系,其和应接近于Vcc。
即IN OUT=5V。
因而反相器若用于传输非方波的脉冲信号。在线所测输入、输出电压可能是乱七八糟的数值,其正常与否,可用IN OUT=5V此式验之,若符合,即为正常。否则即为反常。
c、若输入信号幅度与芯片供电电压幅度不等(如输入信号最大幅度为3.3V,而芯片供电电压为5V),输入信号不为方波(如图1中输入信号占空比约为1/3)时,可由输入信号幅度推算占空比,进而推算出输出电压值。
则测IN=1V(最大幅度为3.3V),推算输入信号占空比约为30%,反相后其占空比约为70%(最大幅度为5V),则OUT=3.5V左右,电路传输正常。

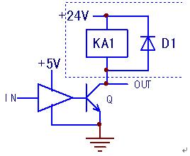
图2 反相器电路形式之二——高电压大电流驱动器
上图虚线框内为外部负载电路。芯片供电为 5V,输入信号幅度在0~5V以内。输出级为开路集电极输出模式,外部负载电路可以根据需要采用更高的供电电压和较大的工作电流。典型电路如ULN2003A等,可直接驱动继电器,电喇叭,信号灯等负载。在应用中较灵活。
在线检测:IN=0V,OUT=24V;IN=5V,OUT=0V。仍符合反相器规则。