简单启动停止电路居然多了个接触器?电动机简单断相保护原理图
时间:2023-03-06来源:佚名
|
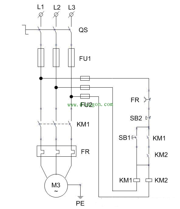
今天去检修一个电动机控制箱,就是一个简单的启动停止电路,打开控制箱一看,跟正常的启动的停止电路不一样,多了一个接触器,并且接触器主触点没接线,辅助常开和线圈都接了线的,说明是跟电路相关的,不是配用件,后来分析下,发现是一个电动机的简单断相保护。原理图如下:
|
|
今天去检修一个电动机控制箱,就是一个简单的启动停止电路,打开控制箱一看,跟正常的启动的停止电路不一样,多了一个接触器,并且接触器主触点没接线,辅助常开和线圈都接了线的,说明是跟电路相关的,不是配用件,后来分析下,发现是一个电动机的简单断相保护。原理图如下:
|







