变频器开关电源反馈电路中TL431的在线确诊
时间:2023-03-06来源:佚名
|
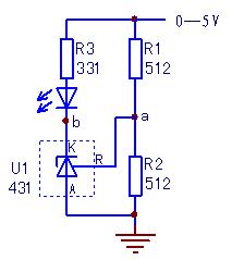
变频器开关电源电子元器件的好坏,在线与上电状态,已经营造了最佳的测试条件。具有在线电阻检测,或离线电阻测量所无法具备的优势。 1、检测方便简单,仅需采用万用表的直流电压挡; 2、检测精准到位,基本上能确诊元器件的好坏。 以2.5V基准电压源TL431的在线检测为例(参见如图所示电路,图中发光二极管为光耦输入侧),用万表的表笔仅须搭上两搭,即可得出对图示电路中U1,乃至U1外围所有元件好坏的判断。 单独针对U1进行检测时: 1、a点电压低于2.5V,b点电压随外加0~5V的高低而变化并等于外供电压; 2、a点电压高于2.5V,b点电压低于2V(约为1.8V左右)。 符合上述检测结果,U1好及外电路均好。此处,可把U1初为2.5V电压的监测开关,当其R端低于2.5V时,A、K极间等效开关是断开的;当其R端高于2.5V时,A、K极间等效开关是闭合的。
|







