CAN终端电阻,顾名思义就是加在总线末端的电阻。此电阻虽小,但在CAN总线中却有十分重要的作用。
CAN总线终端电阻的作用有两个:
一、提高抗干扰能力,确保总线快速进入隐性状态。
二、提高信号质量。

提高抗干扰能力
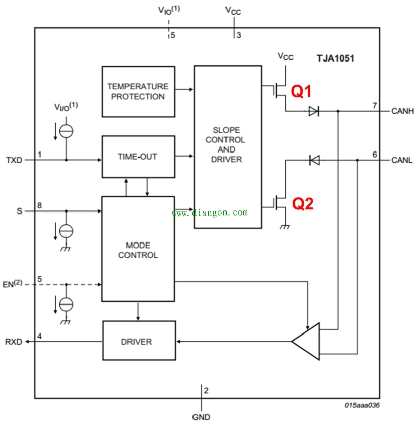
CAN总线有“显性”和“隐性”两种状态,“显性”代表“0”,“隐性”代表“1”,由CAN决定。图1是一个CAN收发器的典型内部结构图,CANH、CANL连接总线。

图1
总线显性时,收发器内部Q1、Q2导通,CANH、CANL之间压差;隐性时,Q1、Q2截止,CANH、CANL处于无源状态,压差为0。
总线若无负载,隐性时电阻阻值很大,外部的干扰只需要极小的能量即可令总线进入显性(一般的收发器显性门限最小电压仅500mV)。为提升总线隐性时的抗干扰能力,可以增加一个差分负载电阻,且阻值尽可能小,以杜绝大部分能量的影响。然而,为了避免需要过大的总线才能进入显性,阻值也不能过小。
确保快速进入隐性状态
在显性状态期间,总线的寄生电容会被,而在恢复到隐性状态时,这些电容需要放电。如果CANH、CANL之间没有放置任何阻性负载,电容只能通过收发器内部的差分电阻放电。我们在收发器的CANH、CANL之间加入一个220PF的电容进行模拟试验,位速率为500kbit/s,波形如图2、图3。

图2

图3
从图3看出,显性恢复到隐性的时间长达1.44μS,在点较高的情况下勉强能够通信,若通信速率更高,或寄生电容更大,则很难保证通信正常。
为了让总线寄生电容快速放电,确保总线快速进入隐性状态,需要在CANH、CANL之间放置一个负载电阻。增加一个60Ω的电阻后,波形如图4、图5。从图中看出,显性恢复到隐性的时间缩减到128nS,与显性建立时间相当。

图4

图5
提高信号质量
信号在较高的转换速率情况下,信号边沿能量遇到不匹配时,会产生信号反射;传输线缆横截面的几何结构发生变化,线缆的特征阻抗会随之变化,也会造成反射。
在总线线缆的末端,阻抗急剧变化导致信号边沿能量反射,总线信号上会产生,若振铃幅度过大,就会影响通信质量。在线缆末端增加一个与线缆特征阻抗一致的终端电阻,可以将这部分能量吸收,避免振铃的产生。
我们进行了一个模拟试验,位速率为1Mbit/s,收发器CANH、CANL接一根10m左右的双绞线,收发器端接120Ω电阻保证隐性转换时间,末端不加负载。末端信号波形如图6,信号上升沿出现了振铃。

图6
若双绞线末端增加一个120Ω的电阻,末端信号波形明显改善,振铃消失,如图7。

图7
一般在直线型中,线缆两端即是发送端,也是接收端,故线缆两端需各加一个终端电阻。
为什么选120Ω
任何一根线缆的特征阻抗都可以通过实验的方式得出。线缆的一端接,另一端接一个电阻,并通过观察电阻上的波形。调整电阻阻值的大小,直到电阻上的信号是一个良好的无振铃的方波,此时的电阻值可以认为与线缆的特征阻抗一致。
大部分线缆都是单线的。如果你采用两根汽车使用的典型线缆,将它们扭制成双绞线,就可根据上述方法得到特征阻抗大约为120Ω,这也是CAN标准推荐的终端电阻阻值。