组成:断路器的跳、合闸控制回路、“防跳”闭锁回路、位置信号指示回路、启动事故音响回路、预告信号回路、合闸回路及“防跳”闭锁回路。
控制开关和操作机构
1)控制开关(LW2—Z型转换开关)
有六种位置,“跳闸后”、“预备合闸”、 “合闸”、“合闸后”、“预备合闸”。
合闸操作:“预备合闸”→“合闸”→“合闸后”。
跳闸操作:“预备跳闸”→“跳闸”→“跳闸后”。
2)操作机构
种类:手动操作机构、电磁操作机构、弹簧操作机构、液压操作机构、气压操作机构等。

断路器的自动跳、合闸:
1)断路器的自动跳闸:
不对应接线:断路器事故跳闸后,控制开关仍在“合闸后”位置,断路器和控制开关的位置不对应。

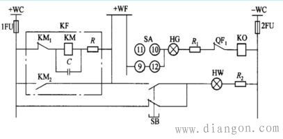
(1)断路器的控制和信号回路包括:控制保护回路、合闸回路、事故信号回路、预告信号回路、隔离开关与断路器闭锁回路等。
(2)断路器的控制和信号回路电源由操动机构的型式和控制电源的种类决定。
断路器一般采用电随或弹簧操动机构。弹簧操动机构的控制电像可用直流也可用交流,电磁操动机构的控制电源要用直流。
(3)断路器的控制和偷号回路接线可采用灯光监视方式或音响监视方式。
(4)断路器的控制和信号回路的接线要求:
①应能监视电源保护装置〔熔断器或低压断路器)及跳、合闸回路的完整性(在合闸线圈及合闸接触器上不允许并接电阻);
②应能指示断路器合闸与跳闸的位置状态,自动合闸或跳闸时应有明显信号;
③有防止断路器跳跃(简称“防跳”)的闭锁装置;
④合闸或跳闸完成后应使命令脉冲自动解除;
⑤接线应简单可靠,便用电缆芯最少。