室内智能照明控制系统电路设计
|
随着电子技术的飞速发展,基于单片机的控制系统已广泛应用于工业、农业、电力、电子、智能楼宇等行业,微型计算机作为嵌入式控制系统的主体与核心,代替了传统的控制系统的常规电子线路。楼宇智能化的发展与成熟,也为基于单片机的照明控制系统的普及与应用奠定了坚实的基础。本文介绍了基于单片机AT89C51的室内灯光控制系统及其原理,提出了有效的节能控制方法。该系统采用了当今比较成熟的传感技术和计算机控制技术,利用多参数来实现对学校教室室内照明的控制。系统以单片微型计算机为核心外加多种接口电路组成,共有六个主要部分:AT89C51芯片、光信号采集电路、人体信号采集电路、时钟控制电路DS12887、输出控制电路、定时监视器电路。
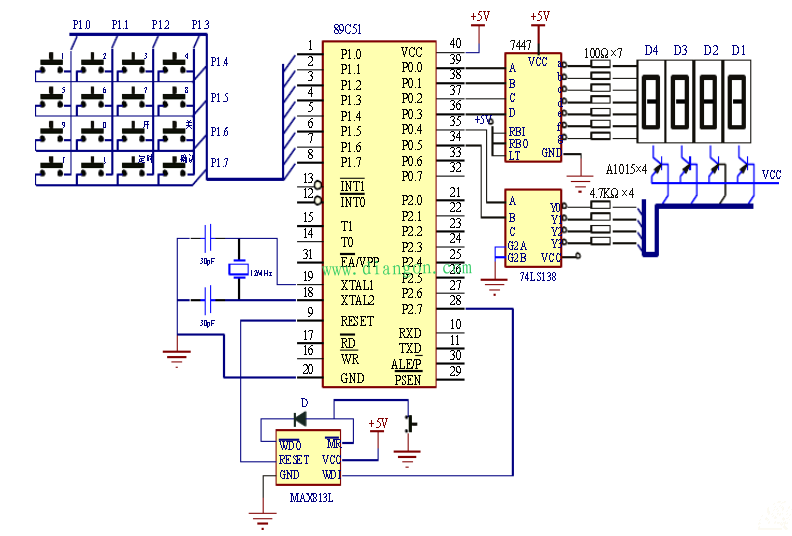
主控制器电路设计 主控制器采用AT89C51单片机作为微处理器,AT89C51是美国ATMEL公司生产的低电压、高性能CMOS 8位单片机,片内含4K bytes的可反复擦写的Flash只读程序存储器和128 bytes的随机存取数据存储器(RAM),器件采用ATMEL公司的高密度、非易失性存储技术生产,兼容标准MCS-51指令系统,片内置通用8位中央处理器(CPU)和Flash 存储单元。 主控制器系统的外围接口电路由键盘、数码显示及驱动电路、晶振、看门狗电路、通信接口电路等几部分组成。主控制器系统的硬件电路原理图如图1所示。
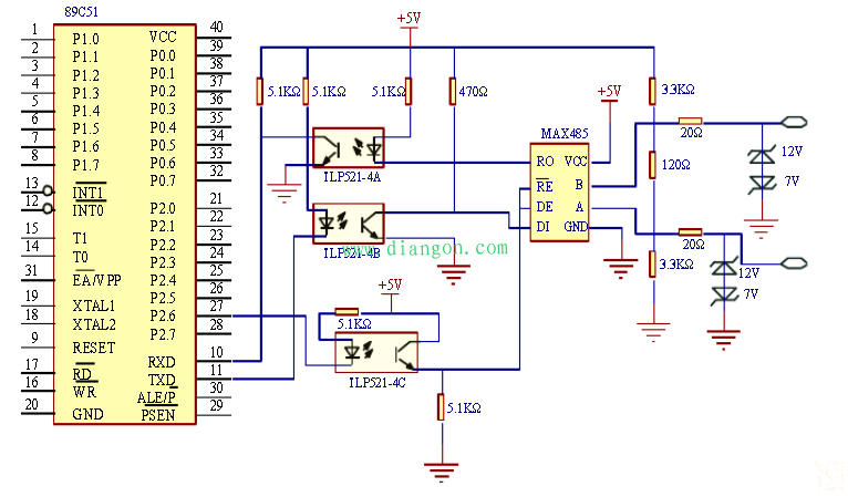
图1 主控制器系统的硬件电路原理图 RS485通信电路的设计 在各种分布式集散控制系统中,往往采用一台单片机作为主机,多个单片机作为从机,主机控制整个系统的运行;从机采集信号,实现现场控制;主机和从机之间通过总线相连,如图2-4所示。主机通过TXD向各个从机(点到点)或多个从机(广播)发送信息,而各个从机也可以向主机发送信息,但从机之间不能自由通信,其必须通过主机进行信息传递。 本系统的有线通信方式采用RS485总线进行通信,RS485标准支持半双工通信,只需三根线就可以进行数据的发送和接收,同时具有抑制共模干扰的能力,接收灵敏度可达±200mV,大大提高了通信距离,在100K bps速率下通信距离可达1200m,如果通信距离缩短,最大速率可达10M bps。在这里使用的是主从式通信方式,主机由主控制器充当,从机为分控制器。主机处于主导和支配地位,从机以中断方式接收和发送数据,主机发送的信息可以传送到所有的从机或指定的从机,从机发送的信息只能为主机接收,从机之间不能直接通信。主机与从机的通信电路图分别如图2与图3所示。
图2 主机通信电路图 从机通信与光信号取样电路设计 主机与从机选用的RS485通信收发器芯片为MAX485,它是MAXIM公司生产的用于RS485通信的低功率收发器件,采用单一电源+5 V工作,额定电流为300 μA,采用半双工通信方式。它完成将TTL电平转换为RS485电平的功能。MAX485芯片内部含有一个驱动器和接收器。RO和DI端分别为接收器的输出和驱动器的输入端,与单片机连接时只需分别与单片机的RXD和TXD相连即可;RE和DE端分别为接收和发送的使能端,当RE端为逻辑0时,器件处于接收状态;当DE端为逻辑1时,器件处于发送状态,因为MAX485工作在半双工状态,所以只需用单片机的一个管脚控制这两个引脚即可,主机与从机分别使用P2.6与P1.0脚进行控制;A端和B端分别为接收和发送的差分信号端,当A引脚的电平高于B时,代表发送的数据为1;当A的电平低于B端时,代表发送的数据为0。在进行通信时只需要一个信号控制MAX485的接收和发送即可。同时将A和B端之间加匹配电阻,这里选用120Ω的电阻。
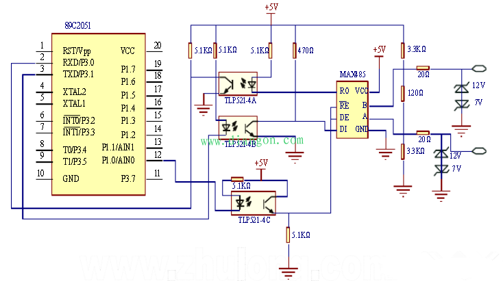
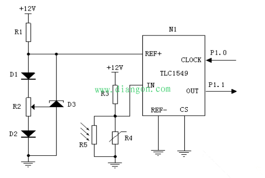
图3从机通信电路图 为了提高系统的抗干扰能力,采用光电耦合器TLP521对通信系统进行光电隔离。从机使用单片机的P1.0控制通信收发器MAX485的工作状态,平时置P1.0为低电平,使从机串行口处于侦听状态。当有串行中断产生时判别是否是本机号,若为本机地址则置P1.0为高电平,发送应答信息,然后再置P1.0为低电平接收控制指令,继续保持P1.0为低电平,使串行收发器处于接收状态;若不是本机地址,使P1.0为低电平,使串行收发器处于接收侦听状态。 光信号取样电路 光信号取样电路如图4所示,图中主要由光信号采集电路和A/D模数转换电路组成,其中模数转换是电路的核心。信号经过采集送入A/D转换电路,通过单片机处理后,最终作为系统应用程序进行开关灯判断的依据。 A/D转换器的位数应根据信号的测量范围和精度来选择,使其有足够的数据长度,保证最大量化误差在设计要求的精度范围内。本系统中,信号的测量范围的电压:0.00—9.99V,精度0.01V。 在本次设计中选用了带串行控制的10位模数转换器TLC1549,它是由德州仪器(Texas Instruments简写为TI)公司生产的,它采用CMOS工艺,具有自动采样和保持,采用差分基准电压高阻抗输入,抗干扰性能好,可按比例量程校准转换范围,总不可调整误差达到(±)1LSB Max,芯片体积小等特点。同时它采用了Microwire串行接口方式,故引脚少,接口方便灵活。与传统的并行方式接口A/D转换器(例ADC0809/0808)相比,其单片机的接口电路简单,占用I/O口资源少。
图4光信号取样电路 本文基于AT89C2051单片机的智能照明控制系统的设计原理与实现方法。首先根据设计要求用Protel DXP软件绘制出原理图,然后依据原理图选择元器件,在实验板上布置元器件并连接线路,对硬件电路进行测试,检查串行口是否选错,测量电源是否正常,复位电平是否正确,单片机是否起振等等。由于此设计是在相对理想的情况下设计,在实际应用时,需把灯光控制系统和放映设备电源分开。当应用于其他工作场所时,可根据实际需要添加或者减少部分模块,如在道路使用时,则不需要时间控制电路;在室内使用时,还可以添加无线模块,方便控制。 |











