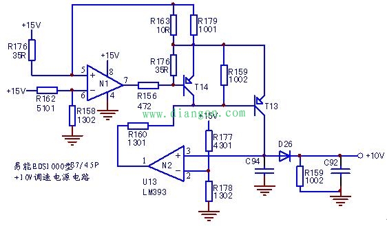
变频器控制端子外接调速电位器的 10V电源,大多由 15V供电经稳压电路取得:或由运放电路生成(如 5V两倍压放大电路——电压伺服器);或由TL431基准电源生成;或由三端可调稳压器(如LM317)生成;早期变频器电路,则更由简易电阻限流、10V稳压二极管取得。今遇如题如图所示 10V调速电源电路,系由电压比较器和电压调整管T13构建而成,先不说电路优劣和功能如何,初看电路,也稍微愣怔了一下,10V电源,原来也可以这样取得啊。

机器原故障,是开关电源损坏,修复后连接MCU主板,显示异常,发现R176过热冒烟,测量R176下端地对电阻,近乎短路。端子10V电源当然为0V。检查发现U13损坏,代换后故障排除。
一个10V简易电源电路,想不到的有点复杂,粗画了一下(如图所示)。学员问之电路中N1、N2之作用,分析了一番,也有趣味所在。
N1、T14为过流保护电路,R162、R158分压约10.8V,即R176两端最大动作压降4.2V(最大限流为120mA),当 10V过载电流达100mA以上时,N1输出为低电平,T14导通使T13基极偏流为0,处于截止(过载保护)状态;
N2、T13等电路构成 10V稳压调控电路,R177、R178分压约11.3V,T13集电极电压在稳压状态即为11.3V,经D26隔离(约有0.8V电压降), 10V端子电压实际约为10.5V。N2、T13工作于开关状态,随机比较N2的2、3脚电平高低,当3脚高于2脚时,T13趋于截止,反之,T13趋于饱和,由此实现 10V端子电压的稳定。