电子线路图的认识与识图技巧
|
要分析电子电路或了解电子产品的工作原理,看懂电子产品的电路图是一项基本功。那么作为初学人员,怎样才能快速地看懂电子产品的电路图呢?笔者总结了几点经验供大家参考。 牢记基础知识 要学习并熟练掌握电子产品中常用的电子元器件的基本知识,如电阻器、电容器、电感器、二极管、三极管、晶闸管、场效应管、变压器、开关、继电器、接插件等,并充分了解它们的种类、性能、特征以及在电路中的符号、在电路中的作用和功能等。根据这些元器件在电路中的作用,懂得哪些参数会对电路性能和功能产生什么样的影响,具备这些电子元器件的基本知识,对于读懂电路图是必不可少的。 为方便、快捷地看懂电路图,还要掌握一些由常用元器件组成的单元电子电路知识,例如整流电路、滤波电路、放大电路、振荡电路、电源电路等。因为这些电路单元是电子产品电路图中常见的功能模块,掌握这些单元电路的知识,不仅可以深化对电子元器件的认识,而且通过这样的练习,也是对看懂电路图的锻炼。有了这些知识,为进一步看懂较复杂的电路奠定了良好的基础,也就更容易深化自己的学习。 应该多理解电路图中的有关基本概念。比如关键点的电位,各点电位如何变化、如何互相关联、如何形成回路、通路,哪些构成直流回路、哪些形成信号通道、哪些属于控制回路等。 分析单元电路 要看懂某一电子产品的电路图,还需对该电子产品有一个大致的了解,例如产品的主要功能,它可能由哪些电路单元组成。这对读懂、读通它的电路图能起到一定作用。 经常在电路图中寻找自己熟悉的元器件和单元电路,看它们在电路中起什么作用,然后与它们周围的电路联系,分析这些外部电路怎样与这些元器件和单元电路互相配合工作,逐步扩展,直至对全图能理解为止。 不断尝试将电路图分割成若干条条框框,然后各个击破,逐个了解这些条条框框电路的功能和工作原理,再将各个条条框框互相联系起来,将整个电路图看懂、读通。 多看多学多问 要多看、多读、多分析、多理解各种电路图,可以由简单电路到复杂电路,遇到一时难以弄懂的问题除自己反复独立思考外,也可以向内行、专家请教,还可以多阅读这方面的报刊、杂志,从中吸取营养。只要坚持不懈、努力,快速读懂、读通电路图并非难事,而要成为电子技术的专家、行家里手,也是指日可待的事。
1、打好基础,积累素材---循序渐进 要识读电路图,首先得要有一定基础。正好像小学生学习语文一样,得从拼音、字、词、句到文章,一步一步,循序渐进。同样识读电路图也是如此:得从元件的符号与代号、参数与特性学起,然后把握基本电路的特征及功能,逐步积累,打好基础。试想,不认识字词,怎么看得懂文章。因而我们必须遵循“万丈高楼平地起”这个规律,打好基础,急躁不得。 2、化整为零,各个击破----分模块 一个稍许复杂的电路图,笼统去看,看不出什么眉目。其实,一个电路都可以看作由一个或多个基本电路组成。我们仍然可以仿照语文分段落、分章节的办法,把电路分成若干功能模块。这样分析起局部电路来自然就容易得多,然后弄清电路各模块间的联系,最后把它们组合还原成整个电路。这样,整个电路的眉目就清晰了。 3、找出核心,辐射周围---找中心 一个完整的电路图中,往往会有一些具有典型特征的关键元件,如集成块,三极管等。在分析电路工作原理时,来一个“擒贼先擒王”,首先要找出核心元件,诸如简单分立电路中的三极管,它是什么类型的管子,各个三极管之间的连接方式、作用是什么?在工作过程中处于何种工作状态等,然后再分析与核心元件相连的其它附属元件,如电阻、电容、二极管等。以点带面,由此辐射开去。这样抓住主要矛盾,就不会出现本末倒置,或者是“只见树木,不见森林”的错觉了。 4、找我所要,排除干扰---有针对 电路往往有多个功能或由多个电路组成。有不少同学在识电路图时,常是眉毛胡子一把抓,不得要领,没有针对性。其实,在分析电路时,我们往往是带着某一个目的。例如,要分析电源电路,那我们就只要识读电源这部分电路,其它电路多么复杂,才不管它呢! 5、根据线索,顺藤摸瓜---找联接 电路图中各组成电路不是孤立,而是相互联系的。由于电路图中各部分电路不一定按依次顺序排列,分析各电路间的联系并不容易。我们仍然不妨仿照分析语文的方法--找线索。电子电路是必然是用来处理信号的电路,那么信号流程就是一根明线索;每个电路必然需要电源,电源供给那就是一根暗线索了。根据线索,顺藤摸瓜,你说容易不容易? 6、分析电路,弄清过程---验证和应用 弄清电路的基本连接和作用后, 就仔细来分析整个电路的工作原理。每个电路都是用来完成一定任务的,即功能。我们可以根据电路功能来验证电路,也可以反过来通过分析电路来推测其功能。分析电路的方法通常有:按信号流程分析;按方框图分析;按功能状态分析等。例如:一提起“声控开关”,马上会想到它必有声音接收转换装置,信号放大,开关控制等电路。我们也可以按信号流程分析,如按信号的输入、传输、输出过程逐步分析;也可以按方框图来分析;还可以按功能状态分析,即分析在无声时,有声时电路所处状态。这样,我们对于电路就有一个清晰的认识,做到有板有眼,而不再是一团乱麻。 有言道:“学贵在得法”。要是让学生把握了正确识电路图的方法,就好像给了他们打开城门的钥匙,达到了从“学会”到“会学”的最佳境界,余下的问题就能够迎刃而解。面对复杂的电路图照样能够看得“真真切切、明明白白”,从而练就识读电路图的“火眼金睛”。 对模拟电路的掌握分为三个层次: 初级层次 熟练记住这二十个电路,清楚这二十个电路的作用。只要是电子爱好者,只要是学习自动化、电子等电控类专业的人士都应该且能够记住这二十个基本模拟电路。 中级层次 能分析这二十个电路中的关键元器件的作用,每个元器件出现故障时电路的功能受到什么影响,测量时参数的变化规律,掌握对故障元器件的处理方法;定性分析电路信号的流向,相位变化;定性分析信号波形的变化过程;定性了解电路输入输出阻抗的大小,信号与阻抗的关系。有了这些电路知识,您极有可能成长为电子产品和工业控制设备的出色的维修维护技师。 高级层次 能定量计算这二十个电路的输入输出阻抗、输出信号与输入信号的比值、电路中信号电流或电压与电路参数的关系、电路中信号的幅度与频率关系特性、相位与频率关系特性、电路中元器件参数的选择等。达到高级层次后,只要您愿意,受人尊敬的高薪职业--电子产品和工业控制设备的开发设计工程师将是您的首选职业。 一、 桥式整流电路
1、二极管的单向导电性: 伏安特性曲线: 理想开关模型和恒压降模型: 2、桥式整流电流流向过程: 输入输出波形: 3、计算:Vo, Io,二极管反向电压。 二、 电源滤波器
1、电源滤波的过程分析: 波形形成过程: 2、计算:滤波电容的容量和耐压值选择。 三、 信号滤波器 1、信号滤波器的作用: 与电源滤波器的区别和相同点: 2、LC 串联和并联电路的阻抗计算,幅频关系和相频关系曲线。 3、画出通频带曲线。 计算谐振频率。
四、 微分和积分电路
1、电路的作用,与滤波器的区别和相同点。 2、微分和积分电路电压变化过程分析,画出电压变化波形图。 3、计算:时间常数,电压变化方程,电阻和电容参数的选择。 五、 共射极放大电路 1、三极管的结构、三极管各极电流关系、特性曲线、放大条件。
2、元器件的作用、电路的用途、电压放大倍数、输入和输出的信号电压相位关系、交流和直流等效电路图。 3、静态工作点的计算、电压放大倍数的计算。 六、 分压偏置式共射极放大电路
1、元器件的作用、电路的用途、电压放大倍数、输入和输出的信号电压相位关系、交流和直流等效电路图。 2、电流串联负反馈过程的分析,负反馈对电路参数的影响。 3、静态工作点的计算、电压放大倍数的计算。 4、受控源等效电路分析。 七、 共集电极放大电路(射极跟随器)
1、元器件的作用、电路的用途、电压放大倍数、输入和输出的信号电压相位关系、交流和直流等效电路图。电路的输入和输出阻抗特点。 2、电流串联负反馈过程的分析,负反馈对电路参数的影响。 3、静态工作点的计算、电压放大倍数的计算。 八、电路反馈框图
1、反馈的概念,正负反馈及其判断方法、并联反馈和串联反馈及其判断方法、电流反馈和电压反馈及其判断方法。 2、带负反馈电路的放大增益。 3、负反馈对电路的放大增益、通频带、增益的稳定性、失真、输入和输出电阻的影响。 九、二极管稳压电路
1、稳压二极管的特性曲线。 2、稳压二极管应用注意事项。 3、稳压过程分析。 十、串联稳压电源
1、串联稳压电源的组成框图。 2、每个元器件的作用;稳压过程分析。 3、输出电压计算。 十一、差分放大电路
1、电路各元器件的作用,电路的用途、电路的特点。 2、 电路的工作原理分析。如何放大差模信号而抑制共模信号。 3、 电路的单端输入和双端输入,单端输出和双端输出工作方式。 十二、场效应管放大电路
1、场效应管的工作特点、场效应放大器的特点。各元器件的作用。 2、放大过程分析。 3、电压放大增益的计算。 十三、选频(带通)放大电路
1、 每个元器件的作用: 选频放大电路的特点: 电路的作用: 2、特征频率的计算: 选频元件参数的选择: 3、幅频特性曲线: 十四、运算放大电路
十五、差分输入运算放大电路
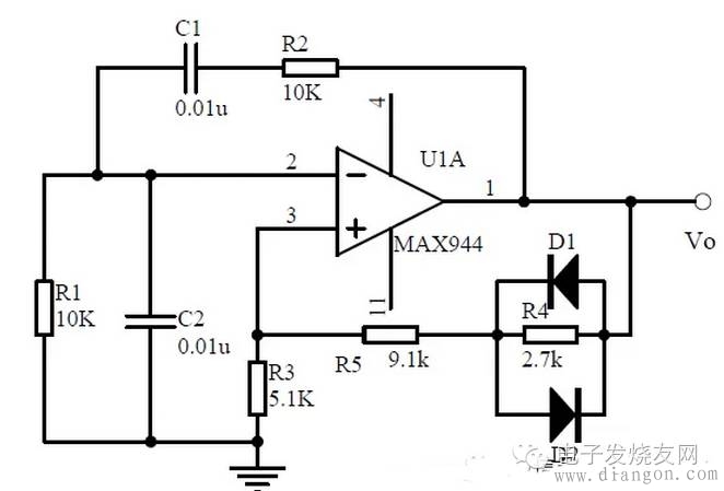
1、 差分输入运算放大电路的的特点: 用途: 输出信号电压与输入信号电压的关系式 十六、电压比较电路
1、电压比较器的作用: 工作过程是: 2、比较器的输入-输出特性曲线图: 3、如何构成迟滞比较器: 十七、RC振荡电路
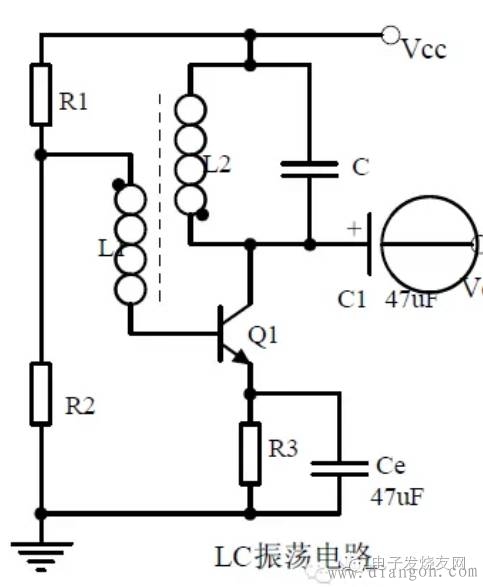
1、振荡电路的组成: 振荡电路的作用: 振荡电路起振的相位条件: 振荡电路起振和平衡幅度条件: 2、RC电路阻抗与频率的关系曲线: 相位与频率的关系曲线: 3、RC振荡电路的相位条件分析: 振荡频率: 如何选择元器件: 十八、LC振荡电路
1、振荡相位条件分析: 2、直流等效电路图和交流等效电路图: 3、振荡频率计算: 十九、石英晶体振荡电路
1、石英晶体的特点: 石英晶体的等效电路: 石英晶体的特性曲线: 2、石英体振动器的特点: 3、石英晶体振动器的振荡频率: 二十、功率放大电路
1、乙类功率放大器的工作过程: 交越失真: 2、复合三极管的复合规则: 3、甲乙类功率放大器的工作原理分析: 自举过程分析: 甲类功率放大器的特点 甲乙类功率放大器的特点
|




























