pic单片机复位电路的设计

时间:2023-03-08来源:佚名
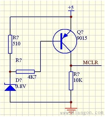
pic单片机复位电路的设计很重要,对于稳定运行有很大关系。此列出常用的复位电路,经验证完全可靠。可放心采用。

pic单片机复位电路的设计

pic单片机复位电路的设计

pic单片机复位电路的设计

pic单片机复位电路的设计

    相关阅读

    电力生产违章的现象及原因

    1、从生产工作中的违章现象来看,违章分为:生产现场有关的装备设施不符合规定要求的装置性违章;生产人员个人的作业性违章和习惯性违章,尤其在事故抢修、生产任务紧张或工作...
    2023-03-21

    电机保护器的正常工作条件

    有关电机保护器的正常工作条件,总结了电机保护器正常工作需要满足的六个条件,包括周围空气温度、安装地点的海拔、大气条件、污染等级、安装类别等,下面与电工之友小编一起...
    2023-06-26
    电机保护器的正常工作条件

    PLC编程的入门学习

    1、编程需要坚强的毅力和足够的耐心 人各有所长。有些人把编程看作一项冗长而枯燥的工作;有些人把编程看作一项趣味的智力游戏。如果你是前者,强烈建议你远离这份工作。毕竟...
    2023-03-21

    电机信号灯用上比较指令轻松解决问题

    亲爱的朋友们:大家好,今天PLC入门学习已经有一段时间了,现在我想大家已经熟悉了一些指令的使用,现在我们开始学习吧。 今天我们介绍的案例是当一台电机运行时,黄灯亮,两台...
    2023-03-29
    电机信号灯用上比较指令轻松解决问题

    为什么风力发电机转得那么慢还能发电?终于明白了!

    风力发电机是将风能转换为机械功,机械功带动转子旋转,最终输出交流电的电力设备。 我们曾报道过位于丹麦的V164,高达220米,上面安装有3个巨型叶片,每个叶片长达80米。一天2...
    2023-06-11
    为什么风力发电机转得那么慢还能发电?终于明白了!

    热销商品

    加厚abs安全帽电工建筑工地程施工领导监理透气防砸头盔可印字V型

    这款加厚ABS安全帽专为电工、建筑工地施工人员、领导及监理设计,采用高强度ABS工程塑料,抗冲击、防砸性能优异,有效保障头部安全。帽体加厚设计,增强耐用性与防护等级...
    5.8

    欧普led筒灯3w孔灯超薄桶灯吊顶天花灯过道嵌入式洞灯客厅5w

    欧普LED筒灯是一款高品质嵌入式照明产品,适用于客厅、过道、吊顶等多种场景。采用优质LED光源,提供3W和5W两种功率选择,光线柔和均匀,显色指数高,有效还原真实色彩。超...
    7.45

    水口钳高硬度模型剪钳电子钳工业级口水剪斜嘴钳偏口斜口专用钳子

    水口钳高硬度模型剪钳是一款工业级精密工具,专为电子、模型制作及精细作业设计。采用优质高碳钢材质,经热处理工艺打造,具备卓越的硬度和耐磨性,可轻松剪切金属引脚、...
    4.8

    170电子剪钳II 如意斜口钳 工业斜嘴钳水口钳 模型剪塑胶钳尖嘴钳

    170电子剪钳II如意斜口钳是一款专业级精密工具,集工业斜嘴钳、水口钳、模型剪、塑胶钳与尖嘴钳功能于一体,适用于电子维修、模型制作、手工艺及精密作业。其采用优...
    4.5

    安全帽国标工地加厚施工领导透气安全头盔建筑工程监理免费印字

    本款安全帽严格遵循国家GB 2811-2019标准,专为建筑工程、工地施工及监理人员设计。采用高强度ABS工程塑料,加厚壳体有效抗冲击,保障头部安全。帽体轻盈透气,内置可调...
    10

    网站栏目