电气二次回路的构成
时间:2023-03-08来源:佚名
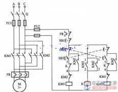
| 电气二次回路可以算作一个监测电路,主要是监控一次电路及其设备的工作运行状况,并及时采取保护措施控制一次电路故障的发生,是电力系统安全工作的重要保障。随着二次回路在电气系统中的作用越来越凸显,电力公司对二次回路也越来越重视,对其的相关研究也日趋完备。一般二次回路都是按照功能来划分,包括起控制作用的二次回路,接受和发送信号的二次回路,用来测量的二次回路以及起保护作用的二次回路,其维修方式根据功能的不同也不一样。按照电流经过方式又可以分为直流电路、交流电压电路和交流电路回路三种方式。另外一种分类方式是根据接线方式来划分,有原理图接线方式,展开接线方式和具体安装接线方式。要正确分析和查找二次回路的故障,首先得学会读懂二次回路的接线图,在每个接线处查找可能出现的短路或断路错误,纠正故障,对每个接线处的设备零件也要进行功能检测,排除其零件问题引起的故障。通常二次回路的原理图有一个一般的看图规律,要遵循先交流后直流的规则,交流时注重看电源的问题,直流要仔细看线圈的问题,特别要注意线圈与其他零件的接触点,看其是否接触到位或是因为零件松动而出现断路情况,电路图查看要先上后下,先左后右,避免查看过程中出现重复排查的现象[2]。在实际二次回路的故障分析中按照这些规律进行排查,可以提高故障分析的有效率和速率。 |







