中睿照明网
首页
>
百科知识
>
电工知识
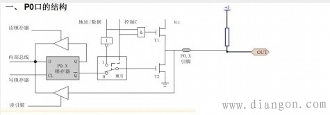
51单片机的P0口电路结构
时间:2023-03-08
来源:佚名
51单片机的P0口电路如下:
由1中的上拉电阻作用分析可知,需要在51单片机的P0口,加一个上拉电阻,加上后的电路如下:
相关阅读
配电箱及开关箱的设置
1.施工现场的配电系统应设置总配电箱 (配电柜 )、分配电箱、开关箱实行三级配电,二级漏电保护。 2.总配电箱(配电柜)以下可设置若干分配电箱,分配电箱以下可设若干开关...
2023-03-21
如何选用交流接触器?
交流接触器 的选用,应根据负荷的类型和工作参数合理选用。具体分为以下步骤: 1.选择接触器的类型 交流接触器 按负荷种类一般分为一类、二类、三类和四类,分别记为AC 1 、AC...
2023-03-21
电视插座的接线与安装方法
1.电视插座的外形与结构 电视插座外形与内部结构如图14-13所示 2.电视插座的接线与安装 电视插座的接线与安装如图14-14所示。具体过程如下: 1)从底盒中拉出先...
2023-06-27
电动机保护器的常见类型
本文介绍了电动机保护器的几种类型,按电动机工作条件来划分的保护类型,包括普通型电动机保护器、中高档电动机保护器、带磨损状态监测功能的电动机保护器与防爆型电动机保护...
2023-06-26
零线断了,回路就一定会断开吗?
【免费下载】 PLC软件下载_PLC软件安装教程_PLC手册下载_PLC案例下载! 【免费学习】 变频器精品课程_西门子PLC精品教程_三菱PLC精品教程! 零线断了,家里的回路就一定会断吗?嘿,还真...
2023-06-27
热销商品
加厚abs安全帽电工建筑工地程施工领导监理透气防砸头盔可印字V型
这款加厚ABS安全帽专为电工、建筑工地施工人员、领导及监理设计,采用高强度ABS工程塑料,抗冲击、防砸性能优异,有效保障头部安全。帽体加厚设计,增强耐用性与防护等级...
¥
5.8
欧普led筒灯3w孔灯超薄桶灯吊顶天花灯过道嵌入式洞灯客厅5w
欧普LED筒灯是一款高品质嵌入式照明产品,适用于客厅、过道、吊顶等多种场景。采用优质LED光源,提供3W和5W两种功率选择,光线柔和均匀,显色指数高,有效还原真实色彩。超...
¥
7.45
水口钳高硬度模型剪钳电子钳工业级口水剪斜嘴钳偏口斜口专用钳子
水口钳高硬度模型剪钳是一款工业级精密工具,专为电子、模型制作及精细作业设计。采用优质高碳钢材质,经热处理工艺打造,具备卓越的硬度和耐磨性,可轻松剪切金属引脚、...
¥
4.8
170电子剪钳II 如意斜口钳 工业斜嘴钳水口钳 模型剪塑胶钳尖嘴钳
170电子剪钳II如意斜口钳是一款专业级精密工具,集工业斜嘴钳、水口钳、模型剪、塑胶钳与尖嘴钳功能于一体,适用于电子维修、模型制作、手工艺及精密作业。其采用优...
¥
4.5
安全帽国标工地加厚施工领导透气安全头盔建筑工程监理免费印字
本款安全帽严格遵循国家GB 2811-2019标准,专为建筑工程、工地施工及监理人员设计。采用高强度ABS工程塑料,加厚壳体有效抗冲击,保障头部安全。帽体轻盈透气,内置可调...
¥
10
扫码手机访问
网站栏目
行业资讯
- 行业资讯
- 技术资讯
- 人物邦
- 产业分析
- 企业动态
学术论文
- 论文
- 技术
百科知识
- LED及OLED
- 生活经验
- 生活维修
- 电工知识
- 电光源
- 材料设备
- 灯具
- 电器附件
照明商城
搜索