|
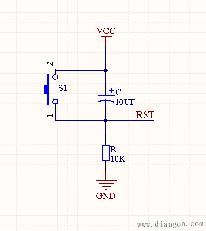
在书本上有介绍,51单片机要复位只需要在第9引脚接个高电平持续2us就可以实现,那这个过程是如何实现的呢?在单片机系统中,系统上电启动的时候复位一次,当按键按下的时候系统再次复位,如果释放后再按下,系统还会复位。所以可以通过按键的断开和闭合在运行的系统中控制其复位。上电复位:上电瞬间,电容充电电流最大,电容相当于短路,RST端为高电平,自动复位;电容两端的电压达到电源电压时,电容充电电流为零,电容相当于开路,RST端为低电平,程序正常运行。
 开机的时候为什么为复位 在电路图中,电容的的大小是10uf,电阻的大小是10k。所以根据公式,可以算出电容充电到电源电压的0.7倍(单片机的电源是5V,所以充电到0.7倍即为3.5V),需要的时间是10K*10UF=0.1S。也就是说在电脑启动的0.1S内,电容两端的电压时在0~3.5V增加。这个时候10K电阻两端的电压为从5~1.5V减少(串联电路各处电压之和为总电压)。所以在0.1S内,RST引脚所接收到的电压是5V~1.5V。在5V正常工作的51单片机中小于1.5V的电压信号为低电平信号,而大于1.5V的电压信号为高电平信号。所以在开机0.1S内,单片机系统自动复位(RST引脚接收到的高电平信号时间为0.1S左右)。 按键按下的时候为什么会复位 在单片机启动0.1S后,电容C两端的电压持续充电为5V,这是时候10K电阻两端的电压接近于0V,RST处于低电平所以系统正常工作。当按键按下的时候,开关导通,这个时候电容两端形成了一个回路,电容被短路,所以在按键按下的这个过程中,电容开始释放之前充的电量。随着时间的推移,电容的电压在0.1S内,从5V释放到变为了1.5V,甚至更小。根据串联电路电压为各处之和,这个时候10K电阻两端的电压为3.5V,甚至更大,所以RST引脚又接收到高电平。单片机系统自动复位。 总结: 1、复位电路的原理是单片机RST引脚接收到2US以上的电平信号,只要保证电容的充放电时间大于2US,即可实现复位,所以电路中的电容值是可以改变的。 2、按键按下系统复位,是电容处于一个短路电路中,释放了所有的电能,电阻两端的电压增加引起的。
|