电动机保护器提高了电动机运行的可靠性和系统智能化要求,因此保护器的可靠运行起着举足轻重的作用,同时也对保护器抗外界干扰提出了比较现实的要求。采用Freescale公司的高性能处理器MC9S08AW60($3.8740)。MC9S08AW60是Freescale公司一款基于S08内核的高度节能型处理器,是第一款认可用于汽车市场的微控制器。可应用在家电、汽车、工业控制等场合,具有业内最佳的EMC性能。 电源端滤波处理 利用电磁原理进行硬件电路滤波是提高保护器EMC 的有效方法。线路如下图,经热敏电阻t、压敏电阻RV1、电感L1、L2、差模电容C1、共模电感L3、共模电容C2、C3组成的两级滤波处理,很好的隔离了由于电源端的输入和输出干扰。PTC热敏电阻器的主要用于过流过热保护,直接串在负载电路中,在线路出现异常状况时,能够自动限制过电流或阻断电流,当故障排除后又恢复原态,俗称“万次保险丝”。根据线路的最大工作电流来确定选择。压敏电阻主要用于吸收各种操作浪涌及感应雷浪涌过压保护,以防止这类过电压干扰或损坏各种电路元件。根据设计经受的浪涌电压按照最大允许使用电压和通流容量来选择。其中,L1、L2、C1为抑制差模干扰,L3、C2、C3为抑制共模干扰。L1、L2铁芯应选择不易饱和的材料及M-F特性优良的材料。按照IEC-380安全技术指标推荐,图中元件参数的选择范围为:C1=0.1~2uF;C2、C3=2.2~33uF;L3为几个或几十毫亨,随工作电流不同而取不同的参数值。
 图1电源端处理图

图2电源端未滤波处理的实验效果

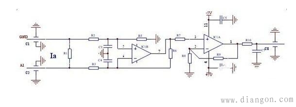
图3电源端滤波处理后的实验效果 上图为电源端是否使用滤波器,使用瑞士TRANSIENT 2000电磁兼容测试仪1000V 100KHZ 0.75mS条件EFT群脉冲实验,从TEXtronix TDS1012B捕抓到的信号比较,未使用滤波处理的电源输出端产生了尖峰脉冲,会导致微处理器复位,甚至死机。 信号端处理 谐波和电磁辐射干扰会导致保护器误动作,使电气仪表计量不准确,甚至无法正常工作。在电动机控制回路中产生该类干扰源为变频器和现场对讲机。解决的方法有:一是信号输入线胶合,胶合的双胶线能降低共模干扰,由于改变了导线电磁感应的磁通方向,使其感应互相抵消。二是内部线路处理。如下图,采用双差分输入的差动放大器,具有很高的共模抑制比。在输入回路中接RC滤波器、信号的输入和输出端使用专用器件、降低输入输出阻抗、可靠接地和合理的屏蔽等措施。

图4 信号处理电路 保护输出端处理 输入输出端采用光电隔离的方法,也是可以消除共模干扰,同时在保护继电器的的输出端并接压敏电阻,有效的提高了继电器的寿命,也降低了由于外部接触器动作对内部的干扰。考虑到客户使用控制电压的不确定性和接触器线圈容量,确认使用MYG14D821。

图5保护输出电路 外部存储技术和看门狗保护电路 使用外置存储芯片X25043,SPI接口。微处理器内置SPI控制模块,方便的与该芯片接口,外部存储技术保证了运行状态和事件的记录。低电压复位和外部看门狗提高了保护器的可靠性。

图6外置存储器和看门狗电路 主体与显示单元通过RS485连接 考虑到使用环境的特殊性和要求的多样性,主体与显示单元之间连接也采用RS485 Modbus-Rtu协议连接,提高了显示与控制的可靠性。保护器起着保护电动机的重任,对它的要求是既不能误动,也不能拒动,而且必须快速。实时多任务的调度实际是通过时间片的轮换实现宏观上的多任务效果。对于保护器而言,存在着三个重要的任务,等间隔的交流采样,根据算法得到稳态与暂态电量数据;根据得到的数据判断故障,故障计时、清零和脱扣输出;人机交互界面。下图以一个周波T=20mS,32点采样为例(考虑到快速除法),32次采样总时间为3.2mS,数据计算时间为9.72mS, 计时0.36mS,则人机交互的时间为6.72mS。这样的任务调度即满足了保护实时性要求,又较快的响应了参数设置。
 图7任务执行关系 在对信号多次采样的基础上,通过软件算法提取最逼近真值的数据。这种算法计算连续的周期的交流信号,精度高,抗波形畸变能力强。在使用这种算法时,也可同时采用连续平均值法、中值算法等数字滤波,提高保护器的抗干扰能力。本文针对低压智能电动机保护器在实际使用中遇到的各种电磁兼容问题,根据微处理器系统的特点从硬件和软件两个方面,提出了抗干扰方法,获得了良好的EMC性能。
|