模拟电路中MOS栅极电阻作用
时间:2023-03-08来源:佚名
|
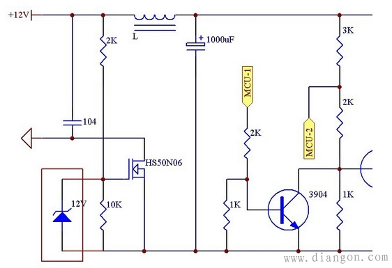
1、是分压作用; 2、下拉电阻是尽快泄放栅极电荷将MOS管尽快截止; 3、防止栅极出现浪涌过压(栅极上并联的稳压管也是防止过压产生); 4、全桥栅极电阻也是同样机理,尽快泄放栅极电荷,将MOS管尽快截止。避免栅极悬空,悬空的栅极MOS管将会导通,导致全桥短路; 5、驱动管和栅极之间的电阻起到隔离、防止寄生振荡的作用。 |
|
1、是分压作用; 2、下拉电阻是尽快泄放栅极电荷将MOS管尽快截止; 3、防止栅极出现浪涌过压(栅极上并联的稳压管也是防止过压产生); 4、全桥栅极电阻也是同样机理,尽快泄放栅极电荷,将MOS管尽快截止。避免栅极悬空,悬空的栅极MOS管将会导通,导致全桥短路; 5、驱动管和栅极之间的电阻起到隔离、防止寄生振荡的作用。 |







