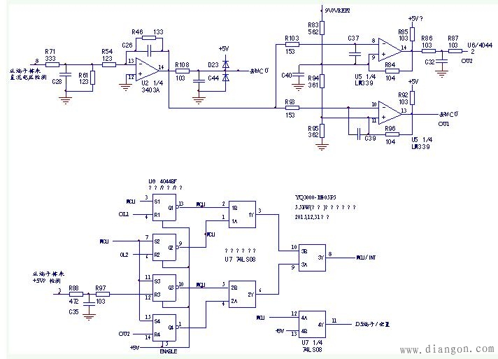
客户一次性送修了5台誉强3000型5.5kW变频器,其中有两台是上电后报OL1故障,无法复位运行。检查电流检测电路,全都貌似一切正常啊,没有过载信号存在。真个有点不讲理了啊,狠了狠心,拿出几个小时来,将相关检测电路(如图1)和后级故障信号处理电路,全盘画了一下,检查了一番,还是干瞪眼儿——确实没有问题,不是电流检测电路报的故障。从实际电路分析,若按照常理,电压比较器U5的2脚变低电平时(图1),和U6的13脚变低电平时,应该是OL1报警啊。检测该部分电路,静态电压完全正常,处于非报警状态啊。

图1 电流检测电路

图2 电压检测及故障检测末级信号处理电路
再仔细观察这个OL1报警:上电后,得等一会儿,约十几秒钟吧,慢悠悠地终于显示OL1了。此时参数可调看,但不能修改;若在报警之前,上电面板变亮后就调整参数,可看可改,初始化了也无效。在修改参数过程中,哪怕调整上半个小时,也不会报警,停止操作后一会儿,就显示OL1了。
施加了人为报警信号试验(在OL1报警之前),使U5的2脚变低,等了好一会儿(这个报警应该有延时的),无报警动作;使U5的1脚变低,马上就报OC了。 从其它电流检测电路上试验,竟然也搞不出OL1来。
得想想,是怎么回事儿?
其它三台已经修复,将MCU主板上的存储器芯片,换到OL1报警的机器上,上电试机,一切正常。两台都是这样!
结论:MCU主板上的存储器内部数据异常(至于异常的原因嘛,也只有猜了),造成上电后误报OL1!
嘿,像是欠电压啊,过电压啊,过载啊的等等,最后找来找去,都找到了存储器的身上。话说回来,要是找不到存储器的身上,只知道硬啃相关电路,就等着缴械投降吧。