电子元器件和基本电路可靠性和抗干扰能力研究

时间:2023-03-08来源:佚名

本文从最基本、最常用的电子元器件和基本电路的着手,介绍电路设计时应该注意的一些问题, 以提高所设计电路的可靠性和抗干扰能力。
一、基本元件
1,电阻。
1)基本概念
我们都知道, I = U/R这个公式, 也知道P = UI. 电阻是一种非储能元件, 它直接将电能转换成热能, 因此, 如果电阻上消耗的功率过大, 会导致其过热而烧毁。

电子元器件和基本电路可靠性和抗干扰能力研究


2)基本参数
阻值,精度,功率. 使用时我们应该注意以下一些问题:
在数字电路中, 大部分对电阻的阻值要求不是很高(如大量使用的上拉和下拉电阻), 因此应该尽可能减少电阻的阻值的种类, 以方便采购和生产.
只有在对精度要求特别高的场合, 如电源及运放的反馈电阻, 我们才选用高精度电阻(一般1%), 大部分场合我们选用5%精度的电阻就可以了.
在流过比较大的电流的电路中, 我们应该好好计算一下电阻消耗的功率, 否则如果实际消耗的功率大于其额定功率会烧毁电阻。
2,电容
1)基本概念
我们应该知道几个基本的公式:

电子元器件和基本电路可靠性和抗干扰能力研究


2)特性参数
容值,精度,耐压值,泄漏电流,频率特性. 在使用的时候, 我们应该要注意以下一些问题:
耐压值:施加在电容上的电压如果高于其额定的所能承受的电压, 将会导致电容击穿烧毁, 因此, 无论如何高于实际工作电压1.5倍以上的电容耐压值,此电容可选,否则电压一旦超过耐压值,电容就容易被烧坏。
泄漏电流:泄漏电流是指在没有故障施加电压的情况下,电气中带相互绝缘的金属零件之间,或带电零件与接地零件之间,通过其周围介质或绝缘表面所形成的电流称为泄漏电流。极性电容中又分为正向泄漏电流和反向泄漏电流,反向泄漏电流很大,当在极性电容两端接上反向电压时,由于反向泄露电流很大,P=U·I,电容则会被烧毁,这也就是极性电容一定不能接反的原因。
频率特性:实际电路中,电容等价于电容与电阻并联再和电感串联。其在高频时呈感性,低频时呈容性。高频滤波用电容量小的独石电容,低频滤波时用电容量大的电解电容。
3,电感
1)基本概念
电感是闭合回路的一种属性。当线圈通过电流后,在线圈中形成磁场感应,感应磁场又会产生感应电流来抵制通过线圈中的电流。这种电流与线圈的相互作用关系称为电的感抗,也就是电感,单位是“亨利(H)”

电子元器件和基本电路可靠性和抗干扰能力研究


2)特性参数
包括电感量,精度,饱和电流,工作频率,工作电流电感量,如图,电感为一根铁氧体磁芯和缠绕在其外部的铜导线组成,当没有磁芯时,电感量很小。
工作电流:在实际电路中,电感等效于自身串联一个电阻,电流通过会产生涡流形成热量,电感太小,通过的电流就较大,W=1/2·L·i2,会导致过热烧毁电感。

电子元器件和基本电路可靠性和抗干扰能力研究


4,二极管
1)基本概念
二极管又称晶体二极管,简称二极管。它是一种具有单向传导电流的电子器件。

电子元器件和基本电路可靠性和抗干扰能力研究


2)特性参数
包括工作电流,正向导通电压,反向电压,正向导通时间,反向恢复时间
正向导通电压:外加正向电压时,在正向特性的起始部分,正向电压很小,不足以克服PN结内电场的阻挡作用,正向电流几乎为零,这一段称为死区。这个不能使二极管导通的正向电压称为死区电压。当正向电压大于死区电压以后,PN结内电场被克服,二极管正向导通,电流随电压增大而迅速上升。在正常使用的电流范围内,导通时二极管的端电压几乎维持不变,这个电压称为二极管的正向导通电压。
反向电压:外加反向电压不超过一定范围时,通过二极管的电流是少数载流子漂移运动所形成反向电流。由于反向电流很小,二极管处于截止状态。如果反向电压过大,二极管就会被击穿。
正向导通时间和反向恢复时间:在实际数字电路中,二极管的正向导通与反向回复都是需要一定的时间才能完成,为了提高电路系统稳定性,我们要尽可能缩短导通与恢复时间,一般会用到肖特基二极管,俗称快速二极管。

电子元器件和基本电路可靠性和抗干扰能力研究


5,三极管
1)基本概念
半导体三极管又称“晶体三极管”或“晶体管”。是能起放大、振荡或开关等作用的半导体电子器件。

电子元器件和基本电路可靠性和抗干扰能力研究


2)特性参数
包括功耗,频率特性
频率特性:三极管有三种工作区间,截止区,放大区和饱和区。放大状态亦称为线性工作状态,Ic=?·Ib,用在模拟电路中。截止和饱和状态也称为开关状态,应用于数字电路中。
6,电源
实际电路中,电源存在内阻,相当于串联一个电阻,此时输出电压就会有所下降,对电路中的干扰不可忽略。

电子元器件和基本电路可靠性和抗干扰能力研究


7,导线
实际电路中,导线有一定的内阻,R=ρ·L/S,相当与电感与电阻串联,由于电感自身存在涡流效应,所以在电路、尤其在高频电路中,设计人员应当将导线设计尽量短,尽量粗。

电子元器件和基本电路可靠性和抗干扰能力研究


二,电路
1,三极管在电路中应用
由金属导线和电气以及电子部件组成的导电回路,称其为电路。
在三极管电路中,有三种工作状态,即截止状态。放大状态和饱和状态。在模拟电路中常用到线性放大状态,例如运算放大器;在数字电路中常用到开关状态,即截止状态和饱和状态。如下图,

电子元器件和基本电路可靠性和抗干扰能力研究


2,数字地与模拟地分开
在高要求电路中,数字地与模拟地必需分开。即使是对于A/D、D/A转换器同一芯片上两种“地”最好也要分开,仅在系统一点上把两种“地”连接起来。

电子元器件和基本电路可靠性和抗干扰能力研究


3,LDO(低压差分稳压器)
开关性稳压电源的效率很高,但输出纹波电压较高,噪声较大,电压调整率等性能也较差,特别是对模拟电路供电时,将产生较大的影响。在开关性稳压器输出端接入低压差线性稳压器,如图所示,就可以实现有源滤波,而且也可大大提高输出电压的稳压精度,同时电源系统的效率也不会明显降低。

电子元器件和基本电路可靠性和抗干扰能力研究


4,PWM(脉冲宽度调制)
简称脉宽调制(PWM),是利用微处理器的数字输出来对模拟电路进行控制的一种非常有效的技术。

电子元器件和基本电路可靠性和抗干扰能力研究


脉冲宽度调制是一种对模拟信号电平进行数字编码的方法。通过高分辨率计数器的使用,方波的占空比被调制用来对一个具体模拟信号的电平进行编码。PWM信号仍然是数字的,因为在给定的任何时刻,满幅值的直流供电要么完全有(ON),要么完全无(OFF)。电压或电流源是以一种通(ON)或断(OFF)的重复脉冲序列被加到模拟负载上去的。通的时候即是直流供电被加到负载上的时候,断的时候即是供电被断开的时候。只要带宽足够,任何模拟值都可以使用PWM进行编码。

电子元器件和基本电路可靠性和抗干扰能力研究


根据公式Ui-Uo=L·ΔI/Ton和公式-Uo=L·ΔI/Toff得知输出电压Uo
Uo=Ui·Ton/Toff。
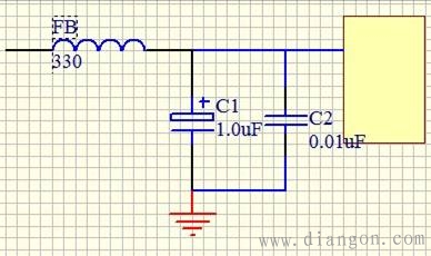
5,滤波电容
在输入电源上,数字电路干扰是一个一个小尖峰,不能用大电容滤波,只能用小电容;滤波电容一大一小(小电容滤除高频干扰,大电容滤除低频干扰)一定要放在根部,不要放太远,也不要放在电路板背面。

电子元器件和基本电路可靠性和抗干扰能力研究


三,结语
实际上,在模拟电路和数字电路中除了上述干扰现象,还有一些干扰是依然存在的,例如电源线电流变化产生的感应压降、电路导线之间的相互干扰等。反映在数字信号处理系统中,其危害最大的是高频脉冲噪声,这些都需要我们在平时的电路设计中加以考虑。希望我门通过上述探讨,为后续电路系统设计及相关方面的工作打下基础。

    相关阅读

    稳压器价格多少钱(220v稳压器价格多少钱一个)

    "/> 稳压器价格多少钱一个?稳压器费电吗?稳压器是使输出电压稳定的设备。当输入电压或负载变化时,控制电路进行取样、比较、放大,然后驱动伺服电机转动,使调压器碳刷的位置...
    2023-01-08
    稳压器价格多少钱(220v稳压器价格多少钱一个)

    西门子wincc server电脑备份投入使用

    公司现场的操作室内有两台wincc冗余服务器,OS1,OS2,电气 室有一台客户端监控电脑 。领导还想再装一台监控电脑以OS1作为备用。搞这么复杂的系统我们不太会搞,就请上海的专家来搞...
    2023-03-07
    西门子wincc server电脑备份投入使用

    安装了漏电保护器还是需要接地线的 双重保障,更加的安全!

    有的家庭在装修的时候,可能以为安装了漏电保护器 ,就没有再装地线了,有人认为:漏电保护器就能够起到一定的漏电保护作用,如果用电器发生漏电现象,可以通过漏电保护器来进...
    2023-03-06
    安装了漏电保护器还是需要接地线的 双重保障,更加的安全!

    共射放大电路的交流输入量和输出量反相,这种说法确切吗?

    答:这种说法不确切,因为它没有指明输入量和输出量是什么。在放大电路的分析中,经常是讲电压增益。这时,输出量和输入量都是电压。在这种情况下,共射放大电路从集电极输出...
    2023-03-14

    线性电机属于伺服电机吗?

    伺服电机 是指在伺服系统中控制机械元件运转的发动机,是一种补助马达间接变速装置。 伺服电机可使控制速度,位置精度非常准确,可以将电压信号转化为转矩和转速以驱动控制对...
    2023-03-06

    热销商品

    加厚abs安全帽电工建筑工地程施工领导监理透气防砸头盔可印字V型

    这款加厚ABS安全帽专为电工、建筑工地施工人员、领导及监理设计,采用高强度ABS工程塑料,抗冲击、防砸性能优异,有效保障头部安全。帽体加厚设计,增强耐用性与防护等级...
    5.8

    水口钳高硬度模型剪钳电子钳工业级口水剪斜嘴钳偏口斜口专用钳子

    水口钳高硬度模型剪钳是一款工业级精密工具,专为电子、模型制作及精细作业设计。采用优质高碳钢材质,经热处理工艺打造,具备卓越的硬度和耐磨性,可轻松剪切金属引脚、...
    4.8

    170电子剪钳II 如意斜口钳 工业斜嘴钳水口钳 模型剪塑胶钳尖嘴钳

    170电子剪钳II如意斜口钳是一款专业级精密工具,集工业斜嘴钳、水口钳、模型剪、塑胶钳与尖嘴钳功能于一体,适用于电子维修、模型制作、手工艺及精密作业。其采用优...
    4.5

    安全帽国标工地加厚施工领导透气安全头盔建筑工程监理免费印字

    本款安全帽严格遵循国家GB 2811-2019标准,专为建筑工程、工地施工及监理人员设计。采用高强度ABS工程塑料,加厚壳体有效抗冲击,保障头部安全。帽体轻盈透气,内置可调...
    10

    包邮三角型简易螺丝刀三角十字螺丝刀螺丝批改锥起子五金工具5mm

    这款5mm三角型简易螺丝刀,专为拧紧或拆卸三角形螺丝设计,适用于电子维修、家电维护及精密仪器装配等场景。采用优质合金钢材质,刀头硬度高、耐磨损,确保长久使用不变...
    3.64

    网站栏目