|
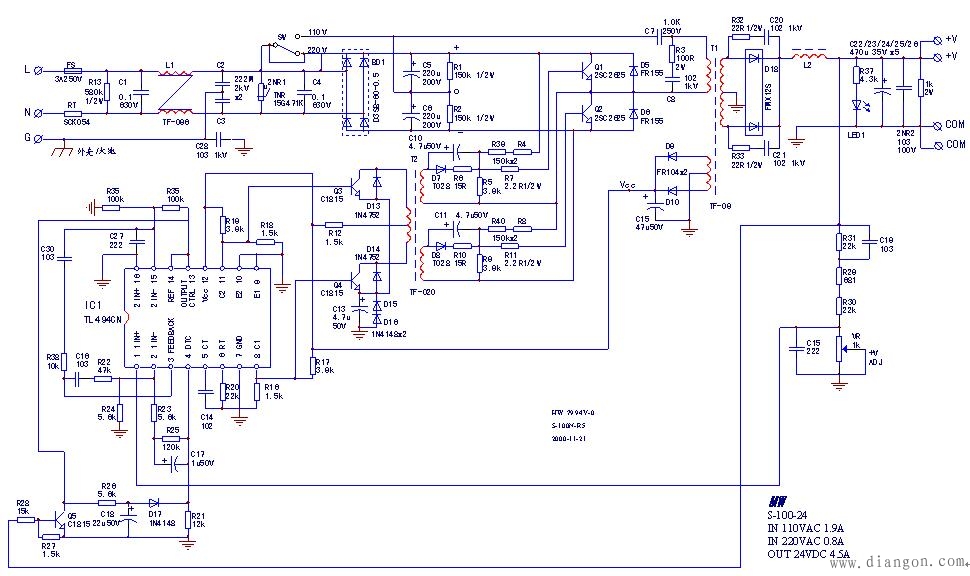
 图1 100W仪用开关电源 电路如图1所示。学员接手5、6台开关电源,故障都为上电后不起振,感觉无从下手,虽然对3844芯片构成的电源已经较为熟悉,但接手该电路,还是感觉有些生分。电话询我,回答:怎么检修3844,就怎么检修该电源。开关电源电路千种,道理则一。还不是一个修法?电话又询:起振电路在哪里?怎么找不到启动电阻啊?答曰:起振电路看图2。
 图二 (简化后)起振电路 起动电阻是R4、R39、R7(或R8/40/11)三者串联的Q1(或Q2)基极电阻。上电期间,因Q1、Q2的特性差异,总得有一个管子先行导通,谁通都行,都会导致N1流入电流的产生,随之产生N2的电流/电压,TL494得到工作电源而工作。 问:如何下手检修?答曰:两波冲锋足以拿下。第一波:从自供电(起振能量)不足角度考虑,C7、C15有重大作案嫌疑,可代换试验;第二波,落实启动电阻无渎职行为,其幕后人物Q1、Q2就值得怀疑(放大倍数降低),可能有不作为倾向。不起振故障都用不着第三波攻击了。传我命令!马上攻击,立即拿下001高地! 不一会儿回电,捷报频传:代换Q1、Q2,故障排除。几台数年应用的电源,都是同一原因。 Q1、Q21衰变,致使起动电流不足,造成不能起振的故障。廉颇老矣,未能饭否。虽无怯敌之意,却无退敌之力,临阵换将,也是一法啊。
|