集成运算放大器的基本运算电路
|
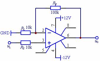
集成运算放大器是一种具有高电压放大倍数的直接耦合多级放大电路。当外部接入不同的线性或非线性元器件组成负反馈电路时,可以灵活地实现各种特定的函数关系。在线性应用方面,可组成比例、加法、减法、积分、微分、对数等模拟运算电路。 输出电压与输入电压之间的关系为uO=( |
|
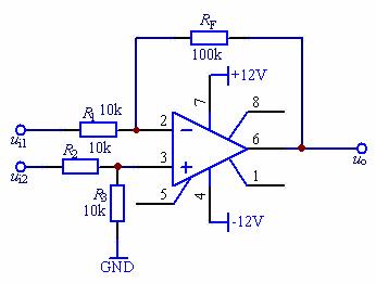
集成运算放大器是一种具有高电压放大倍数的直接耦合多级放大电路。当外部接入不同的线性或非线性元器件组成负反馈电路时,可以灵活地实现各种特定的函数关系。在线性应用方面,可组成比例、加法、减法、积分、微分、对数等模拟运算电路。 输出电压与输入电压之间的关系为uO=( |









