什么是比较器?它和放大器有什么不同?比较器的原理和应用
|
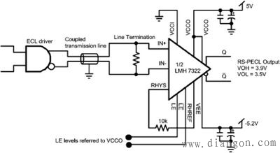
选择一个合适的比较器必须精通比较器的应用场合、原理及类型。这篇文章就讲解了关于比较器的原理和应用。 什么是比较器?它和放大器有什么不同? 我们从工程学教程里了解到,运算放大器需要三个内部级才能发挥出最佳性能,比如实现高输入阻抗、低输出阻抗和高增益等。三个内部级分别是差分输入级、增益级(有或没有内部频率补偿)和输出级。这种基本的体系结构已经沿用了好几十年。早期,运算放大器曾作为数学运算的基本器件,主要以电压和电压信号来作标识。在反馈应用中,通过配置放大器周边的无源或有源器件,可以令系统执行加、减、乘、除和对数等运算。 比较器其实可看成一个能够作逻辑 “决策”的逻辑输出电路。换句话说,它可把输入信号与已定义的参考电平进行比较。比较器的逻辑输出功能可以帮助用户设计具有多样化的额外功能的模拟电路。而且,无论是高速ADC、SAR型ADC还是Sigma-Delta ADC,比较器都是组建集成ADC的内部基本而又关键的模块。 在LM339的数据表中,列出了大量的应用。这基本上可以解释其在过去30年中为何被业界广泛地采用。以下列出LM339的一些常见应用: ·逻辑电平平移; ·过零检测/触发电路; ·电压信号/电源电压监察; ·Window比较器、施密特触发器; ·振荡器; ·时钟缓冲器; ·互导放大器。 比较器的基本体系结构和大部份的参数属性都与运算放大器类似。因此,运算放大器也可充当比较器。但放大器并不是专门针对比较功能而开发的,而且放大器的数据表一般都不保证这项功能可否正常实现。运算放大器与比较器的最大分别在于比较器是开环设计,没有反馈环节,而且输出会在任何一条电源轨的范围内显示差分输入信号的极性。 此外,比较器一般都会被设计成 “过压驱动”(overdriven),意思是它可经常处理较大的差分输入电压。相反,对于运算放大器而言,它通常被设计成在较小的信号和差分电压下运行,而这里的反馈概念通常都含有 “过驱” 意义,这样会导致开环配置中的输入出现饱和效应。如果将输入的极性倒转,则过驱时产生的输入级的饱和会导致信号的传播具有一定的延迟或相位滞后。 再者,对于较大的差分输入电压来说,运算放大器的输出很容易到达极限输出,从而启动保护功能。保护功能的启动将会导致输入阻抗的量级明显下降,迫使过量的电流涌到输入级,造成过载,甚至过热。如果在设计上没有保护的措施,那便可能导致整个器件损毁。因此,在器件的数据表,通常都会提供器件的最大输入电流的额定值,以帮助设计人员决定用多少附加输入电阻。 比较器和运算放大器之间最基本的区别就是他们具有不同的输出级结构。开漏或开集(以MOSFET为例)输出都有一个可用作输出但却不内部连接到V 的节点,而一个连接正电源电压的外部电阻器会在晶体管被关闭时将输出拉成 “高”。这个外部电压可以高于VCC,并且允许电平移位或可通过平行数个器件的两个或更多个输出来达到所谓的 “Wired-Or”2 功能 。假如内部的晶体管启动,一个细小的电流会从外部电源经过上拉电阻器流进器件输出,并令输出电压级转换成 “低” 和接近VCE (双极晶体管中的集极-发射极电压)。 比较器通常都不进行频率补偿功能,因此其工作速度相当高,同时开关时间也在某程度上取决于 “过驱”的程度。图1表示出当衡量一个输出状态变化时的差分输入电压。从图中可看出过驱需要高于失调电压才可以保证比较器有效地进行工作。一般来说,较大的过驱可加快开关时间。 比较器一般都以参数值和/或功能来分类,例如: ![]() 图1 输入过驱和相关的传播延迟消散 ·通用比较器; ·高速比较器(传播延迟少于50毫微秒); ·低压比较器(电源电压VCC低于5V); ·微功率比较器(静态电流低于20微安); ·集成参考的比较器。 比较器的特性取决于其类别,分别为: ·传播延迟—由施加一个差分信号与切换状态的输出级之间的时间延迟 (例如是50%)。 ·内部或外部滞后— 滞后是一种介乎低到高开关电压和高到低开关电压之间的设计预算中或需激活的差别。有些比较器具备可调节滞后水平的功能,方法是通过在指定的引脚上施加电压。 ·上升及下降时间—一般是输出电压的10%至90%的时间,并且上升和下降缘的时间可以有差别,假如这情况出现,那将会导致输出的周期时间会相对于输入信号而改变。 ·触发率—指在某一个频率下,比较器的输出可以跟随输入的状态来变化。 ·消散—量度传播延迟变化的参数。 ·抖动—可以是随机或事前决定,负责量度信号缘在时间上的不定性。 将运算放大器作为比较器使用 由于运算放大器一般都是双路/四路的配置,用户可以考虑将多出来的放大器做为比较器来用。如前所述,此时有不少地方需注意。首先,时间选择很关键。当把运算放大器用作比较器时,其本身的增益带宽乘积、群延迟和压摆率等参数很可能会因内部频率补偿和饱和效应而误产生变化。对于优化的单器件来说,这种应用不失为一种经济增值方案。可是,对于比较复杂和可能阻碍性能发挥的四路器件来说,这种方案不但所占的空间较多,而且需要花费更多时间测试和调试以确 保运算放大器的特性能够配合。运放用作比较器时需要注意以下几点: ·细阅数据表上叙述的运放拓扑和提示信息。 ·注意源阻抗、共模输入范围和差分输入范围。 ·放大器在过驱时的开关速度并计划为这参数进行大型扩展。 ·注意温度变化带来的影响。 ·通过检查负载阻抗、电源水平和电路的稳定性来确保输出已正确地连接到下一级。 ·小心处理电路的设计和布局,例如即使只有很微量的输出通过分布电容和/或高输入阻抗被正反馈引入到输入端,都有可能引起振荡。 现代高速比较器 现今业界常用的比较器大多数是经过优化设计的,可为系统带来增值效益。最普遍的比较器应用类别是电平平移。现今,TTL和CMOS逻辑电平均已被广泛采用。对于高速应用而言,还可采用ECL(发射极耦合逻辑)、RSPECL(摆幅削减正发射极耦合逻辑)或LVDS(低压差分信号)。当需要从电缆和线路连接IC和FPGA,或在背板内的信号速度处于由每秒数百兆位至数千兆位的高速范围时,上述方案便会成为首选。LMH7220和 LMH7322便是可用作为高速/超高速电平比较变换的高速比较器件。 图2表示出一个LMH7322双高速比较器,并且以ECL变换到RSPECL的转换器方式实现。ECL高速逻辑已经沿用了很多年,尤其是供军事或测量用以及工业用的高档设置,而且它们属于负电压电平参考信号(-5.2V接地),难以连接到其它分离电源或单电源系统。幸而,LMH7322不单可有效解决上述的问题,与此同时比较起一般的逻辑电平移位器,它可提供给设计人员更大的自由度。该比较器在输入和输出电路上拥有不同的电源引脚,而其电源可以是由2.7V至12V的单一电源,又或是由±6V至±1.35V的分离电源。器件在输入时的共模范围可超出最低的电源电平200mV,从而令能在如此低的输入信号电平下感测到细微的信号。在高边上,共模范围受到1.5V的VCCI的限制,但需配合2.7V的VCCI和VCCO,还是有可能在输出上提供PECL逻辑电平。 ![]() 图2 ECL 到 RSPECL 的电平变换 假如典型的上升和下降时间为160ps,而典型的传播延迟则为700ps,那便可促使该比较器为高速至每秒数千兆位的信号进行缓冲和电平平移,从而使电路适合应用在高速数据、时移、缓冲,或是来自电缆或背板的信号恢复。一个可调节的滞后可通过HYST引脚来施行,这做法对于失真信号或DC耦合线路或移动缓慢的信号来说最为受用,因为这可避免出现不必要的开关和触发。图2中的应用电路表示出输入VCCI信号是处于系统接地电平,而VCCO电平和VEE电平则分别处于 5V和-5.2V(这便是ECL驱动器负电源电平)。此外,输出电压将可符合RSPECL的规格。同一个器件可以用来介接到其他的逻辑电平,只需稍为调节VCCI和VCCO及VEE电压电平便可。加入例如是50W的适当线路端接是有可能的,图3所示为一基本端接例子。 图3中的差分输出以一个跟随着电源电流的发射极来实现,并且确保两个输出引脚之间的摆幅差别有400mV。假如这里采用有源端接,那电压便会低于VCCO电平2V,否则每当端接到芯片的最负电源时,便需计算出正确的负载电阻。 ![]() 图3 LMH7322的输出线路端接例子 此外,上升/下降时间或带有消散的传播延迟等参数均需要慎重考虑,而且它们不是全部都被规定。消散可以因共模、过驱和压摆率的变化而引致,从而影响传播延迟、工作周期和抖动。以LMH7322为例,过驱消散或比较20mV至1V过驱的变化为75ps,在这情况下会大概增加本身的传播延迟约10%。 一个 “新类别”—精度比较器 一般比较器都有约10mV或更大的输入失调电压。精度型比较器的优点很明显,因为它可比较微弱信号。迄今为止,仍有人采用运算放大器作为比较器,就是因为一般的比较器不具有足够的精度。在电池电量监测应用中,当充电/放电的电压梯度相对平坦时,便可采用这些参数。其他特色功能包括低功耗、高精度,及可调整的检测阈值。 ![]() 图4 具备”低电荷”状态显示的电池监视器 图4是采用LMP7300的电池电压监视器,该器件具有集成式高精度电压参考的微功率比较器。该电路的电池泄漏电流极小,典型为10mA的典型静态电流,并且拥有2.5V至12V的宽阔电压范围,它可在高边(电源线路)感应电流和具备有一个2.048V 55ppm的电压参考和通过两根引脚完成的可调节滞后。开漏输出能够驱动一个LED或触发一个微控制器的输入逻辑引脚。在图4中,R1和R2会为达到低的静态电流而设置成高阻抗。假如要触发一个低电池条件,那下列的公式1和2便可用来决定R1的数值: (1)那么,如果 (2)若R2已知(例如是1MW),Vref 为2.048V,Vbatt应该是2.7V (3)190W和5mF的RC组合对于缓冲参考是很重要,因为这组合具有大约1mA的负载驱动能力和它可改善线路的调节能力。 ![]() 图5 非对称滞后的典型配置 图5表示出可用来提供非对称滞后的内部参考和四个外部电阻器。电路中的跳变点可用下式4和5计算出来,至于滞后输入电压和电流范围以及参考负载电流数值则可从数据表中找到,但这些数值可能会限制了真正的电阻值范围和比率。 ![]() 结语 如今,比较器是业界应用极其广泛的标准元件。比较器具有外部滞后、锁存、灵活的电源电压和输出配置等多项功能和特性。此外,对比较器的传播延迟、消散、触发率或精准失调等关键参数可以满足一系列高性能应用的需求,例如电平平移、电源监测、时钟/数据缓冲以及接收和触发等。虽然运算放大器也可用作比较器,但在应用时需要加倍小心才能确保器件的正常工作。 |




(1)
(2)
(3)





