整流电路的主要类型
|
整流电路(rectifying circuit)把交流电能转换为直流电能的电路。大多数整流电路由变压器、整流主电路和滤波器等组成。它在直流电动机的调速、发电机的励磁调节、电解、电镀等领域得到广泛应用。整流电路通常由主电路、滤波器和变压器组成。20世纪70年代以后,主电路多用硅整流二极管和晶闸管组成。滤波器接在主电路与负载之间,用于滤除脉动直流电压中的交流成分。变压器设置与否视具体情况而定。变压器的作用是实现交流输入电压与直流输出电压间的匹配以及交流电网与整流电路之间的电隔离。 按组成器件 可分为不可控电路、半控电路、全控电路三种
2)半控整流电路由可控元件和二极管混合组成,在这种电路中,负载电源极性不能改变,但平均值可以调节。 3)在全控整流电路中,所有的整流元件都是可控的(SCR、GTR、GTO等),其输出直流电压的平均值及极性可以通过控制元件的导通状况而得到调节,在这种电路中,功率既可以由电源向负载传送,也可以由负载反馈给电源,即所谓的有源逆变。 按电路结构 可分为零式电路和桥式电路 1)零式电路指带零点或中性点的电路,又称半波电路。它的特点所有整流元件的阴极(或阳极)都接到一个公共接点﹐向直流负载供电﹐负载的另一根线接到交流电源的零点。 2)桥式电路实际上是由两个半波电路串联而成,故又称全波电路。
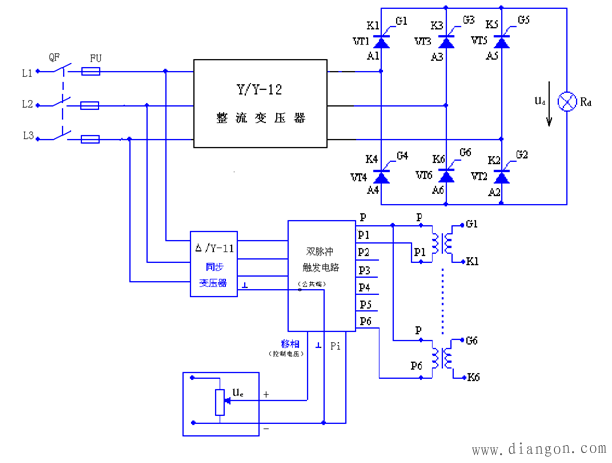
按电网交流输入相数 分为单相电路、三相电路和多相电路 1)对于小功率整流器常采用单相供电;单相整流电路分为半波整流,全波整流,桥式整流及倍压整流电路等。 2)三相整流电路是交流测由三相电源供电,负载容量较大,或要求直流电压脉动较小,容易滤波。三相可控整流电路有三相半波可控整流电路,三相半控桥式整流电路,三相全控桥式整流电路。因为三相整流装置三相是平衡的﹐输出的直流电压和电流脉动小,对电网影响小,且控制滞后时间短,采用三相全控桥式整流电路时,输出电压交变分量的最低频率是电网频率的6倍,交流分量与直流分量之比也较小,因此滤波器的电感量比同容量的单相或三相半波电路小得多。另外,晶闸管的额定电压值也较低。因此,这种电路适用于大功率变流装置。 3)多相整流电路,随著整流电路的功率进一步增大(如轧钢电动机,功率达数兆瓦),为了减轻对电网的干扰,特别是减轻整流电路高次谐波对电网的影响,可采用十二相﹑十八相﹑二十四相,乃至三十六相的多相整流电路。采用多相整流电路能改善功率因数,提高脉动频率,使变压器初级电流的波形更接近正弦波,从而显著减少谐波的影响。理论上,随着相数的增加,可进一步削弱谐波的影响。多相整流常用在大功率整流领域,最常用的有双反星中性点带平衡电抗器接法和三相桥式接法。 按电流方向 方向是单向或双向,又分为单拍电路和双拍电路。其中所有半波整流电路都是单拍电路,所有全波整流电路都是双拍电路。 按控制方式 可分为相控式电路和斩波式电路(斩波器) 1)通过控制触发脉冲的相位来控制直流输出电压大小的方式称为相位控制方式,简称相控方式。 2)斩波器就是利用晶闸管和自关断器件来实现通断控制,将直流电源电压断续加到负载上,通过通、断的时间变化来改变负载电压平均值,亦称直流-直流变换器。它具有效率高、体积小、重量轻、成本低等优点,广泛应用于直流牵引的变速拖动中,如城市电车、地铁、蓄点池车等。斩波器一般分降压斩波器,升压斩波器和复合斩波器三种。
按引出方式 分中点引出整流电路,桥式整流电路,带平衡电抗器整流电路,环形整流电路,十二相整流电路 1)中点引出整流电路分:单脉波(单相半波),两脉波(单相全波),三脉波(三相半波),六脉波(六相半波) 2)桥式整流电路分:两脉波(单相)桥式,六脉波(三相)桥式 3)带平衡电抗器整流电路分:一次星形联结的六脉波带平衡电抗器电路(即双反星带平衡电抗器电路),一次角形联结的六脉波带平衡电抗器电路 4)十二相整流电路分:二次星、三角联结,桥式并联(带6f平衡电抗器)单机组十二脉波整流电路;二次星、三角联结,桥式串联十二脉波整流电路;桥式并联等值十二脉波整流电路;双反星形带平衡电抗器等值十二脉波整流电路。 |










