ad9280中文资料和设计实例
时间:2023-03-09来源:佚名
|
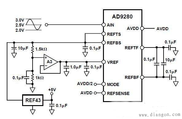
AD9280器件是一款单芯片、8位、32 MSPS模数转换器(ADC),主要介绍了AD9280特性、应用范围、参考设计电路以及电路分析,帮助大家缩短设计时间。 AD9280介绍: AD9280是一款单芯片、8位、32 MSPS模数转换器(ADC),采用单电源供电,内置一个片内采样保持放大器和基准电压源。它采用多级差分流水线架构,数据速率达32 MSPS,在整个工作温度范围内保证无失码。 AD9280特点: 与AD876-8引脚兼容 功耗:95 mW(3 V电源) 工作电压范围: 2.7V至 5.5V 微分非线性(DNL)误差:0.2 LSB 省电(休眠)模式 AD9280内部结构框图: 图1 AD9280的内部结构框图,展示了内部的构成 AD9280参考设计电路: 图2 AD9280典型应用电路 |









