AD7694中文资料和应用电路
时间:2023-03-09来源:佚名
|
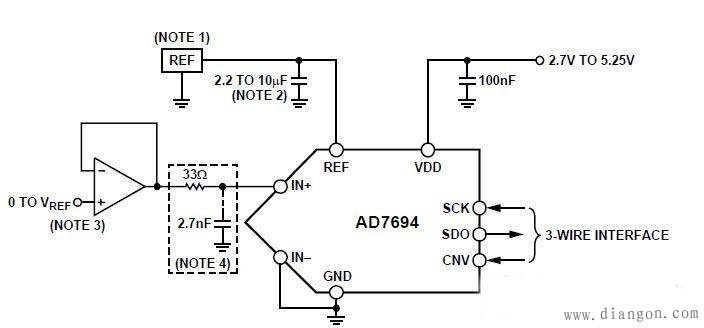
AD7694器件是一款3通道、低噪声、低功耗、24位Σ-Δ型ADC,内置片内仪表放大器 ,主要介绍了AD7694特性、应用范围、参考设计电路以及电路分析,帮助大家缩短设计时间。 AD7694介绍: AD7694是一款16位、250 kSPS、电荷再分配、逐次逼近型模数转换器(ADC),采用2.7 V至5.25 V单电源(VDD )供电。该器件内置一个极低功耗、高速、16位无失码采样ADC(B级)、一个内部转换时钟和一个SPI兼容串行接口端口,还集成了一个低噪声、宽带宽、极短孔径延迟的采样保持电路。在CNV上升沿,AD7694对IN 与IN-之间的模拟输入电压差进行采样,范围从0V至REF。基准电压(REF)由外部提供,最高可设置为电源电压。 AD7694特点: 16位分辨率 吞吐量:250 kSPS 积分非线性(INL):最大值±4 LSB 功耗: 800 µA @ 5V/100 kSPS 540 µA @ 2.7V/100 kSPS 伪差分模拟输入范围: 0 V ~ VREF (VREF最高为VDD) AD7694应用: 电池供电设备 医疗仪器 移动通信 个人数字助理 数据采集 仪器仪表 过程控制 AD7694参考设计电路: 图1 AD7694典型应用电路 |









